WARNING:
JavaScript is turned OFF. None of the links on this concept map will
work until it is reactivated.
If you need help turning JavaScript On, click here.
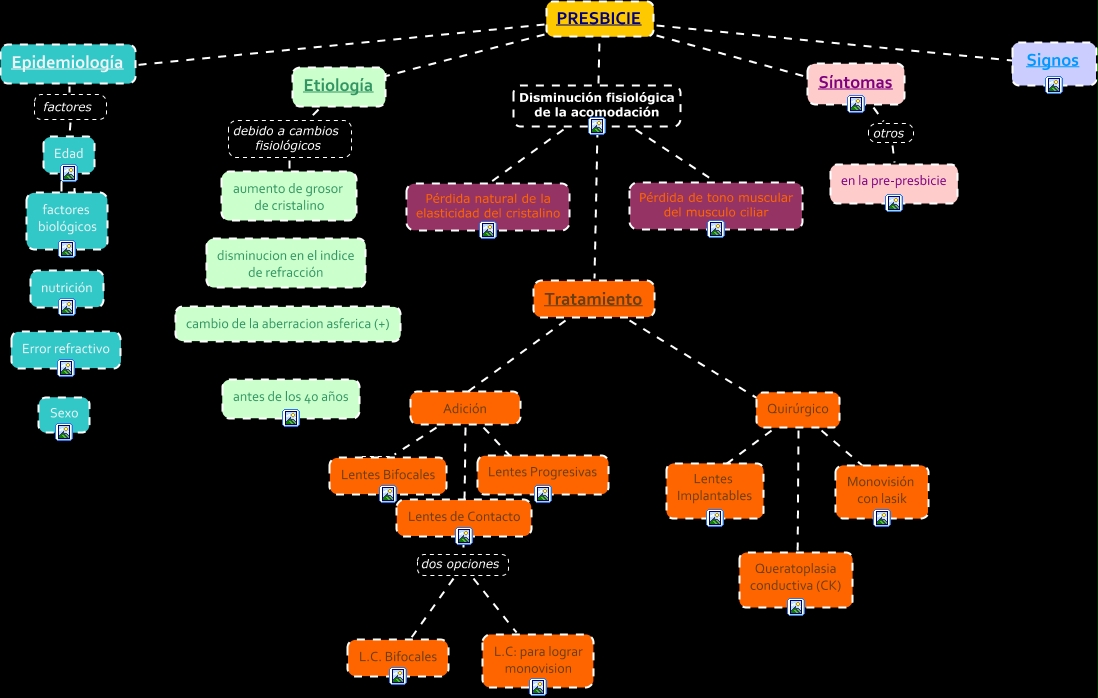
Este Cmap, tiene información relacionada con: PRESBICIEsaralascari.cmap, Síntomas otros en la pre-presbicie, PRESBICIE ???? Epidemiología, Lentes de Contacto dos opciones L.C. Bifocales, Epidemiología factores Edad, PRESBICIE ???? Síntomas, Adición ???? Lentes Progresivas, Tratamiento ???? Adición, Quirúrgico ???? Lentes Implantables, PRESBICIE ???? Signos, Etiología debido a cambios fisiológicos aumento de grosor de cristalino, PRESBICIE ???? Etiología, Adición ???? Lentes de Contacto, Quirúrgico ???? Queratoplasia conductiva (CK), Edad factores biológicos, Adición ???? Lentes Bifocales, Tratamiento ???? Quirúrgico, Lentes de Contacto dos opciones L.C: para lograr monovision, Quirúrgico ???? Monovisión con lasik