IHMC Public Cmaps (3)

        Users (create your own folder...)
            TUN-SON-OReilly
                NUR401-Fall2010
                Aguilar

                    AcutePain - Aguilar.cmap
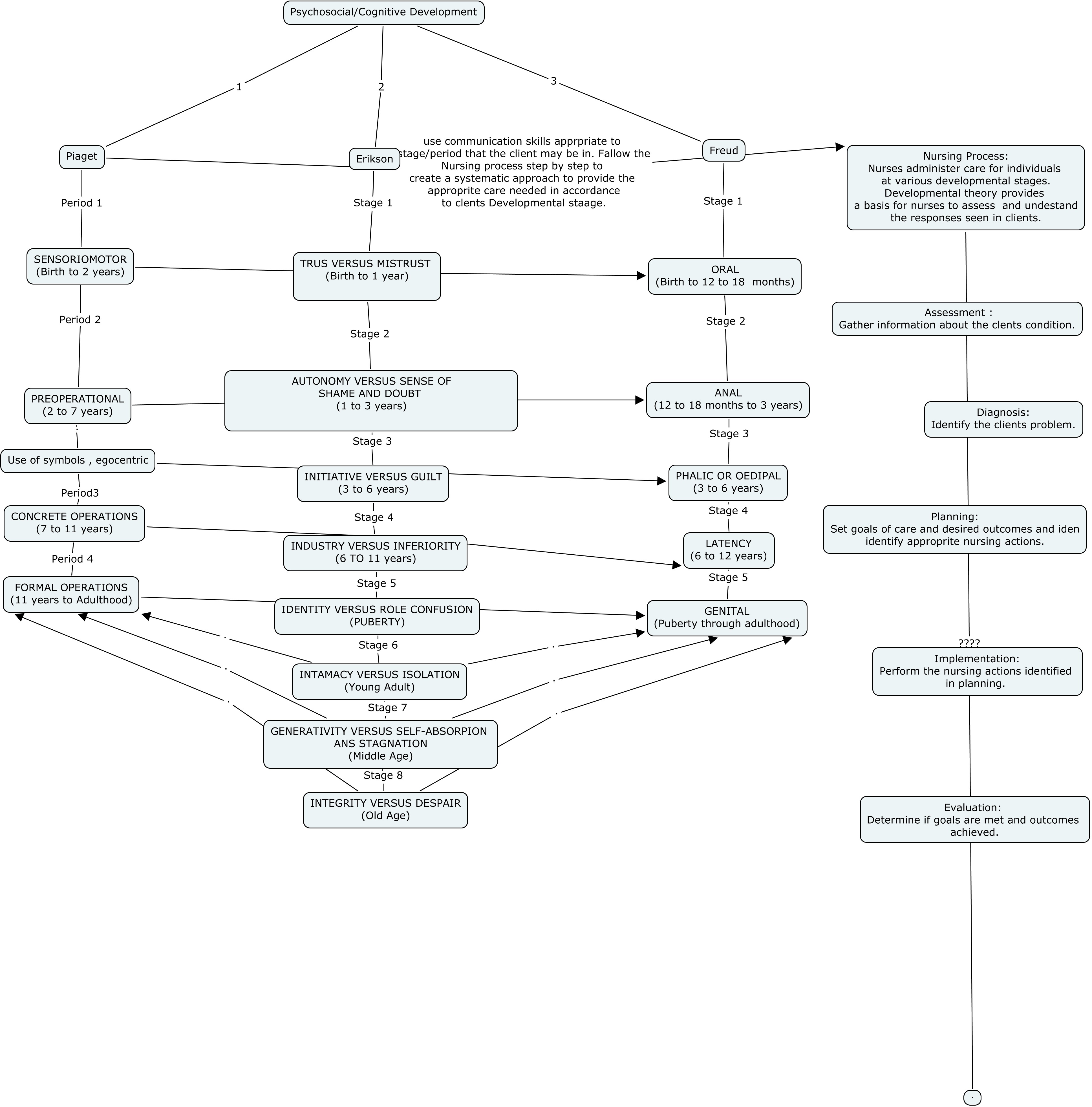
                    Developmental Aguilar.jpg
                    theory extra credit tati.cmap