WARNING:
JavaScript is turned OFF. None of the links on this concept map will
work until it is reactivated.
If you need help turning JavaScript On, click here.
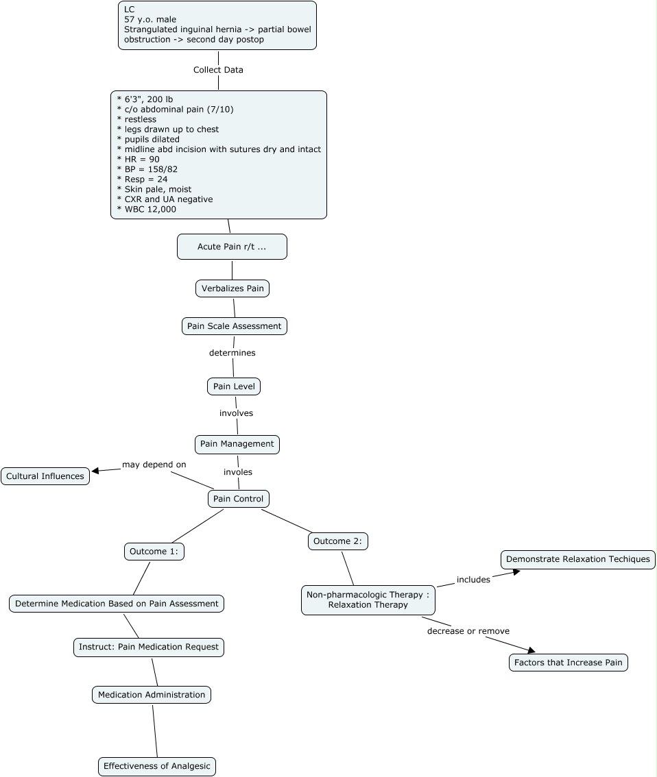
This Concept Map, created with IHMC CmapTools, has information related to: Mains - AcutePain, Outcome 2: ???? Non-pharmacologic Therapy : Relaxation Therapy, Pain Management involes Pain Control, Pain Control ???? Outcome 2:, * 6'3", 200 lb * c/o abdominal pain (7/10) * restless * legs drawn up to chest * pupils dilated * midline abd incision with sutures dry and intact * HR = 90 * BP = 158/82 * Resp = 24 * Skin pale, moist * CXR and UA negative * WBC 12,000 ???? Acute Pain r/t ..., Medication Administration assess Effectiveness of Analgesic, Verbalizes Pain ???? Pain Scale Assessment, Pain Level involves Pain Management, LC 57 y.o. male Strangulated inguinal hernia -> partial bowel obstruction -> second day postop Collect Data * 6'3", 200 lb * c/o abdominal pain (7/10) * restless * legs drawn up to chest * pupils dilated * midline abd incision with sutures dry and intact * HR = 90 * BP = 158/82 * Resp = 24 * Skin pale, moist * CXR and UA negative * WBC 12,000, Non-pharmacologic Therapy : Relaxation Therapy includes Demonstrate Relaxation Techiques, Instruct: Pain Medication Request ???? Medication Administration, Acute Pain r/t ... ???? Verbalizes Pain, Determine Medication Based on Pain Assessment ???? Instruct: Pain Medication Request, Pain Control may depend on Cultural Influences, Non-pharmacologic Therapy : Relaxation Therapy decrease or remove Factors that Increase Pain, Outcome 1: ???? Determine Medication Based on Pain Assessment, Pain Control ???? Outcome 1:, Pain Scale Assessment determines Pain Level