WARNING:
JavaScript is turned OFF. None of the links on this concept map will
work until it is reactivated.
If you need help turning JavaScript On, click here.
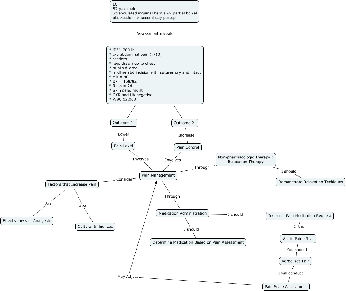
This Concept Map, created with IHMC CmapTools, has information related to: Acute Pain- Cook.cmap, Instruct: Pain Medication Request If the Acute Pain r/t ..., Outcome 2: ???? * 6'3", 200 lb * c/o abdominal pain (7/10) * restless * legs drawn up to chest * pupils dilated * midline abd incision with sutures dry and intact * HR = 90 * BP = 158/82 * Resp = 24 * Skin pale, moist * CXR and UA negative * WBC 12,000, Outcome 1: ???? * 6'3", 200 lb * c/o abdominal pain (7/10) * restless * legs drawn up to chest * pupils dilated * midline abd incision with sutures dry and intact * HR = 90 * BP = 158/82 * Resp = 24 * Skin pale, moist * CXR and UA negative * WBC 12,000, LC 57 y.o. male Strangulated inguinal hernia -> partial bowel obstruction -> second day postop Assessment reveals * 6'3", 200 lb * c/o abdominal pain (7/10) * restless * legs drawn up to chest * pupils dilated * midline abd incision with sutures dry and intact * HR = 90 * BP = 158/82 * Resp = 24 * Skin pale, moist * CXR and UA negative * WBC 12,000, Pain Scale Assessment May Adjust Pain Management, Non-pharmacologic Therapy : Relaxation Therapy I should Demonstrate Relaxation Techiques, Medication Administration I should Determine Medication Based on Pain Assessment, Acute Pain r/t ... You should Verbalizes Pain, Verbalizes Pain I will conduct Pain Scale Assessment