WARNING:
JavaScript is turned OFF. None of the links on this concept map will
work until it is reactivated.
If you need help turning JavaScript On, click here.
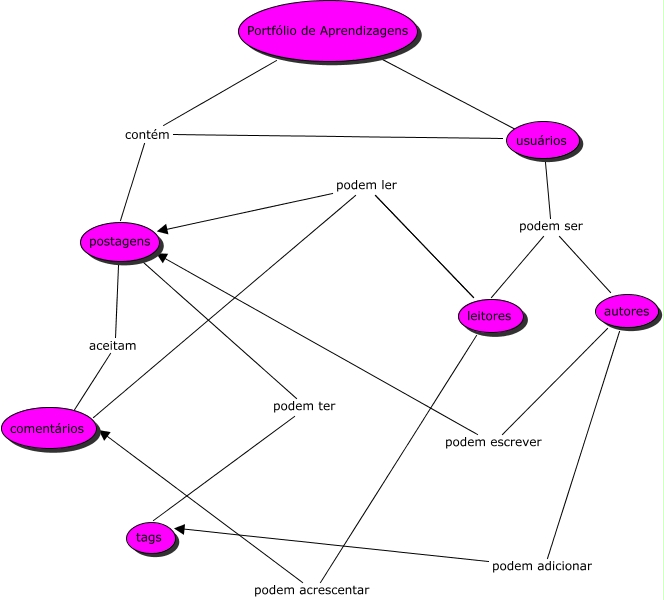
Esse mapa conceitual, produzido no IHMC CmapTools, tem a informação relacionada a: Rosilaine Isabel Jacoboski, autores podem ser leitores, leitores podem ler postagens, leitores podem ler comentários, postagens podem ter tags, Portfólio de Aprendizagens ???? usuários, usuários contém postagens, postagens aceitam ????, leitores podem ler postagens, autores podem escrever postagens, Portfólio de Aprendizagens contém postagens, leitores podem ler comentários, leitores podem acrescentar comentários, usuários podem ser leitores, autores podem adicionar tags