WARNING:
JavaScript is turned OFF. None of the links on this concept map will
work until it is reactivated.
If you need help turning JavaScript On, click here.
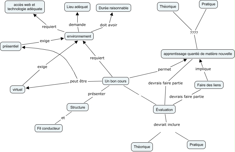
Cette carte de concepts créée avec IHMC CmapTools traite de: cours premier cycle, Un bon cours requiert environnement, virtuel exige environnement, Structure et Fil conducteur, environnement demande Lieu adéquat, Un bon cours peut être présentiel, Évaluation devrait inclure Théorique, Un bon cours peut être virtuel, Faire des liens implique apprentissage quantié de matière nouvelle, environnement requiert accès web et technologie adéquate, Évaluation devrait inclure Pratique, Faire des liens devrais faire partie Évaluation, environnement doit avoir Durée raisonnable, Un bon cours permet apprentissage quantié de matière nouvelle, Un bon cours Évaluation, Pratique ???? apprentissage quantié de matière nouvelle, Théorique ???? apprentissage quantié de matière nouvelle, présentiel exige environnement, apprentissage quantié de matière nouvelle devrais faire partie Évaluation, Un bon cours présenter Structure