WARNING:
JavaScript is turned OFF. None of the links on this concept map will
work until it is reactivated.
If you need help turning JavaScript On, click here.
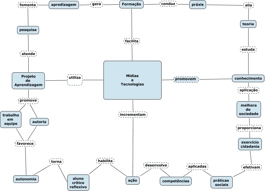
Esse mapa conceitual, produzido no IHMC CmapTools, tem a informação relacionada a: Mapa conceitual, Formação facilita Midias e Tecnologias, Formação gera apredizagem, aluno crítico reflexivo habilita ação, práxis conduz Formação, conhecimento aplicação melhora de sociedade, Midias e Tecnologias utiliza Projeto de Aprendizagem, competências aplicadas práticas sociais, ação desenvolve competências, Midias e Tecnologias incrementam ação, Projeto de Aprendizagem promove trabalho em equipe, trabalho em equipe favorece autonomia, melhora de sociedade proporciona exercício cidadania, autoria favorece autonomia, teoria estuda conhecimento, Midias e Tecnologias promovem conhecimento, práticas sociais efetivam exercício cidadania, teoria alia práxis, apredizagem fomenta pesquisa, Projeto de Aprendizagem promove autoria, pesquisa atende Projeto de Aprendizagem