WARNING:
JavaScript is turned OFF. None of the links on this concept map will
work until it is reactivated.
If you need help turning JavaScript On, click here.
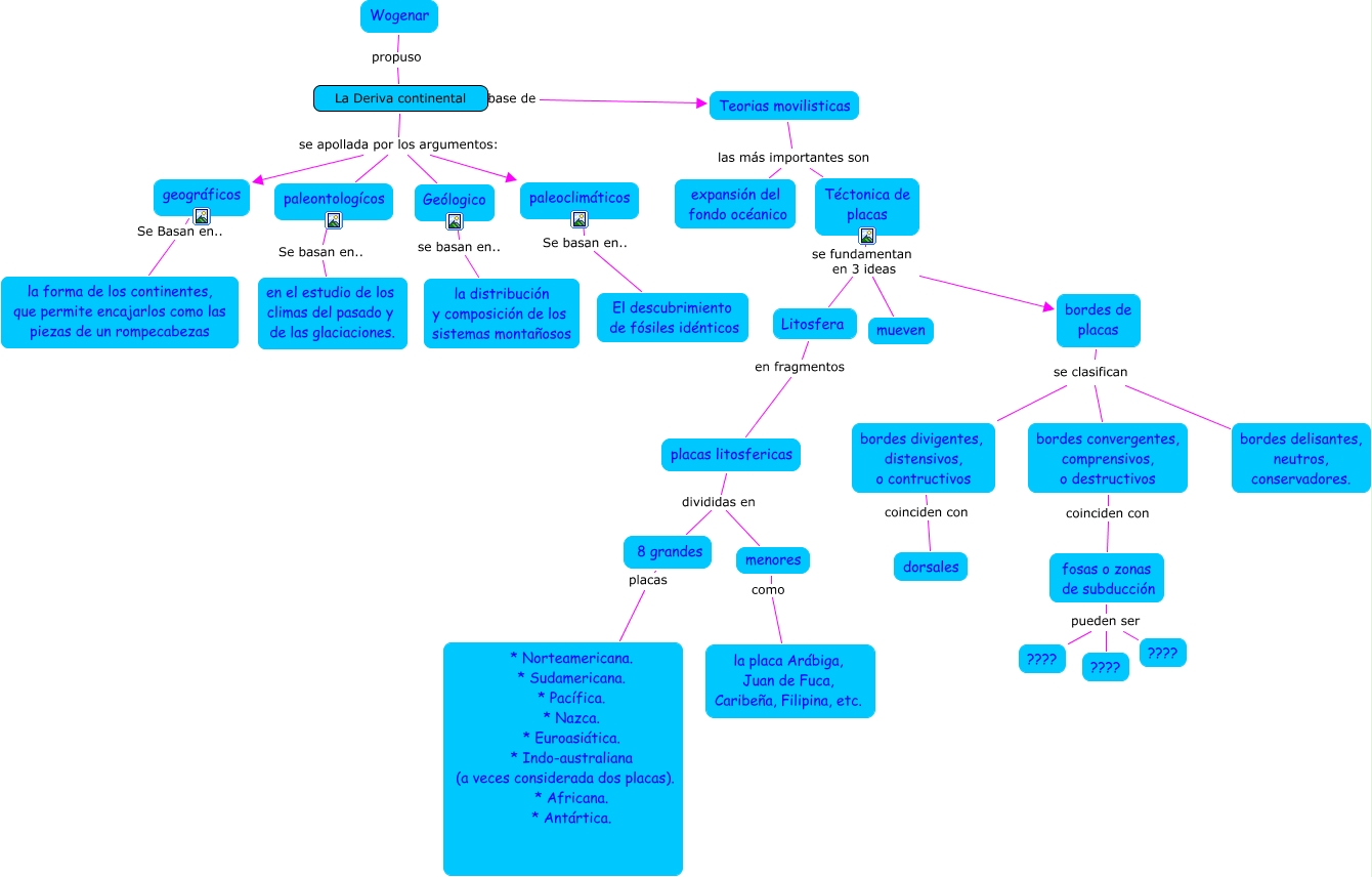
Este Cmap, tiene información relacionada con: Maria tectonica de placas, fosas o zonas de subducción pueden ser ????, La Deriva continental se apollada por los argumentos: paleoclimáticos, bordes convergentes, comprensivos, o destructivos coinciden con fosas o zonas de subducción, fosas o zonas de subducción pueden ser ????, La Deriva continental se apollada por los argumentos: geográficos, bordes de placas se clasifican bordes divigentes, distensivos, o contructivos, La Deriva continental se apollada por los argumentos: Geólogico, Téctonica de placas se fundamentan en 3 ideas Litosfera, La Deriva continental es la base de Teorias movilisticas, 8 grandes placas * Norteamericana. * Sudamericana. * Pacífica. * Nazca. * Euroasiática. * Indo-australiana (a veces considerada dos placas). * Africana. * Antártica., bordes de placas se clasifican bordes delisantes, neutros, conservadores., fosas o zonas de subducción pueden ser ????, Litosfera en fragmentos placas litosfericas, Teorias movilisticas las más importantes son Téctonica de placas, Téctonica de placas se fundamentan en 3 ideas mueven, La Deriva continental se apollada por los argumentos: paleontologícos, paleontologícos Se basan en.. en el estudio de los climas del pasado y de las glaciaciones., Téctonica de placas se fundamentan en 3 ideas bordes de placas, geográficos Se Basan en.. la forma de los continentes, que permite encajarlos como las piezas de un rompecabezas, bordes divigentes, distensivos, o contructivos coinciden con dorsales