WARNING:
JavaScript is turned OFF. None of the links on this concept map will
work until it is reactivated.
If you need help turning JavaScript On, click here.
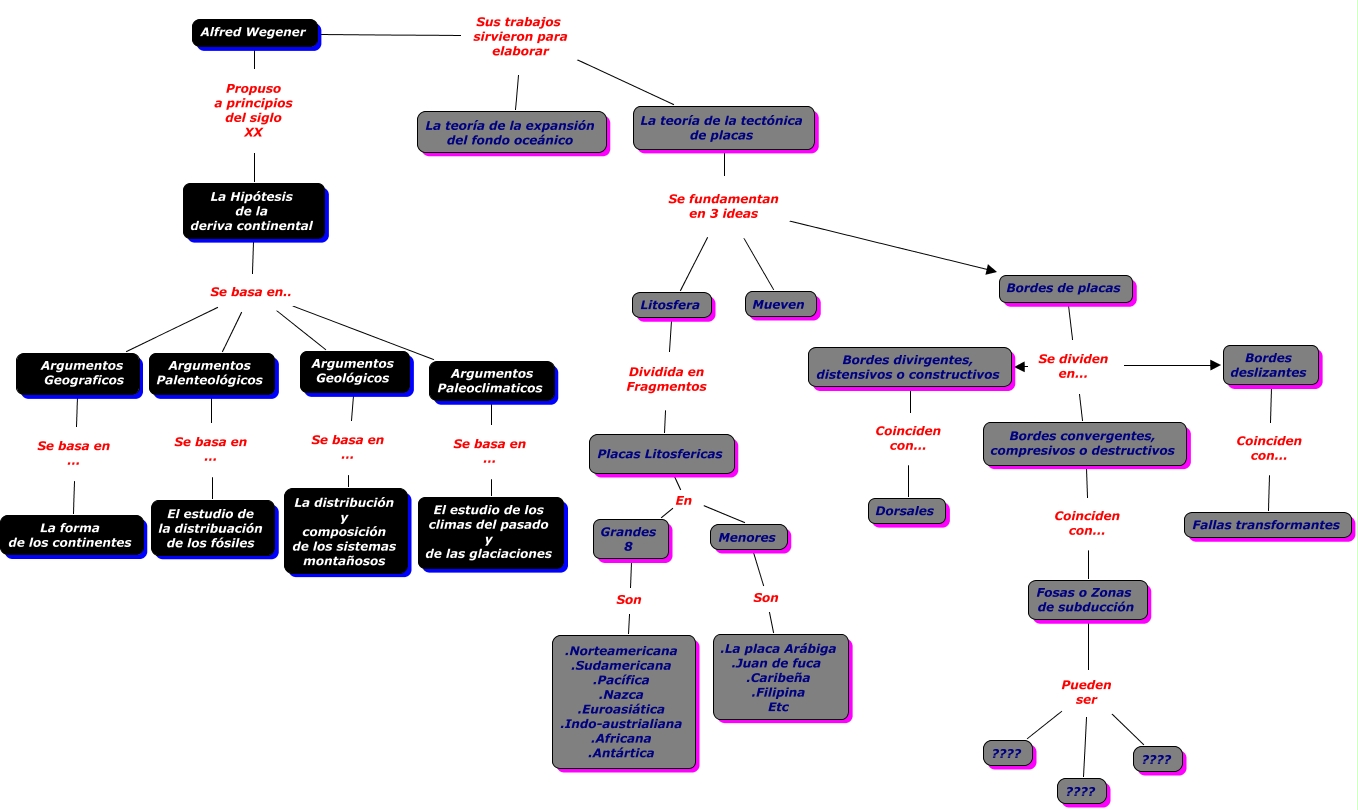
Este Cmap, tiene información relacionada con: Tectonicas-Juanjo 4º, Litosfera Dividida en Fragmentos Placas Litosfericas, La Hipótesis de la deriva continental Se basa en.. Argumentos Geológicos, Grandes 8 Son .Norteamericana .Sudamericana .Pacífica .Nazca .Euroasiática .Indo-austrialiana .Africana .Antártica, Argumentos Geológicos Se basa en ... La distribución y composición de los sistemas montañosos, Alfred Wegener Propuso a principios del siglo XX La Hipótesis de la deriva continental, La Hipótesis de la deriva continental Se basa en.. Argumentos Palenteológicos, Argumentos Palenteológicos Se basa en ... El estudio de la distribuación de los fósiles, Fosas o Zonas de subducción Pueden ser ????, Alfred Wegener Sus trabajos sirvieron para elaborar La teoría de la expansión del fondo oceánico, La Hipótesis de la deriva continental Se basa en.. Argumentos Paleoclimaticos, La teoría de la tectónica de placas Se fundamentan en 3 ideas Bordes de placas, Fosas o Zonas de subducción Pueden ser ????, Argumentos Paleoclimaticos Se basa en ... El estudio de los climas del pasado y de las glaciaciones, La Hipótesis de la deriva continental Se basa en.. Argumentos Geograficos, La teoría de la tectónica de placas Se fundamentan en 3 ideas Mueven, Placas Litosfericas En Grandes 8, Bordes deslizantes Coinciden con... Fallas transformantes, Bordes de placas Se dividen en... Bordes convergentes, compresivos o destructivos, Placas Litosfericas En Menores, Bordes convergentes, compresivos o destructivos Coinciden con... Fosas o Zonas de subducción