WARNING:
JavaScript is turned OFF. None of the links on this concept map will
work until it is reactivated.
If you need help turning JavaScript On, click here.
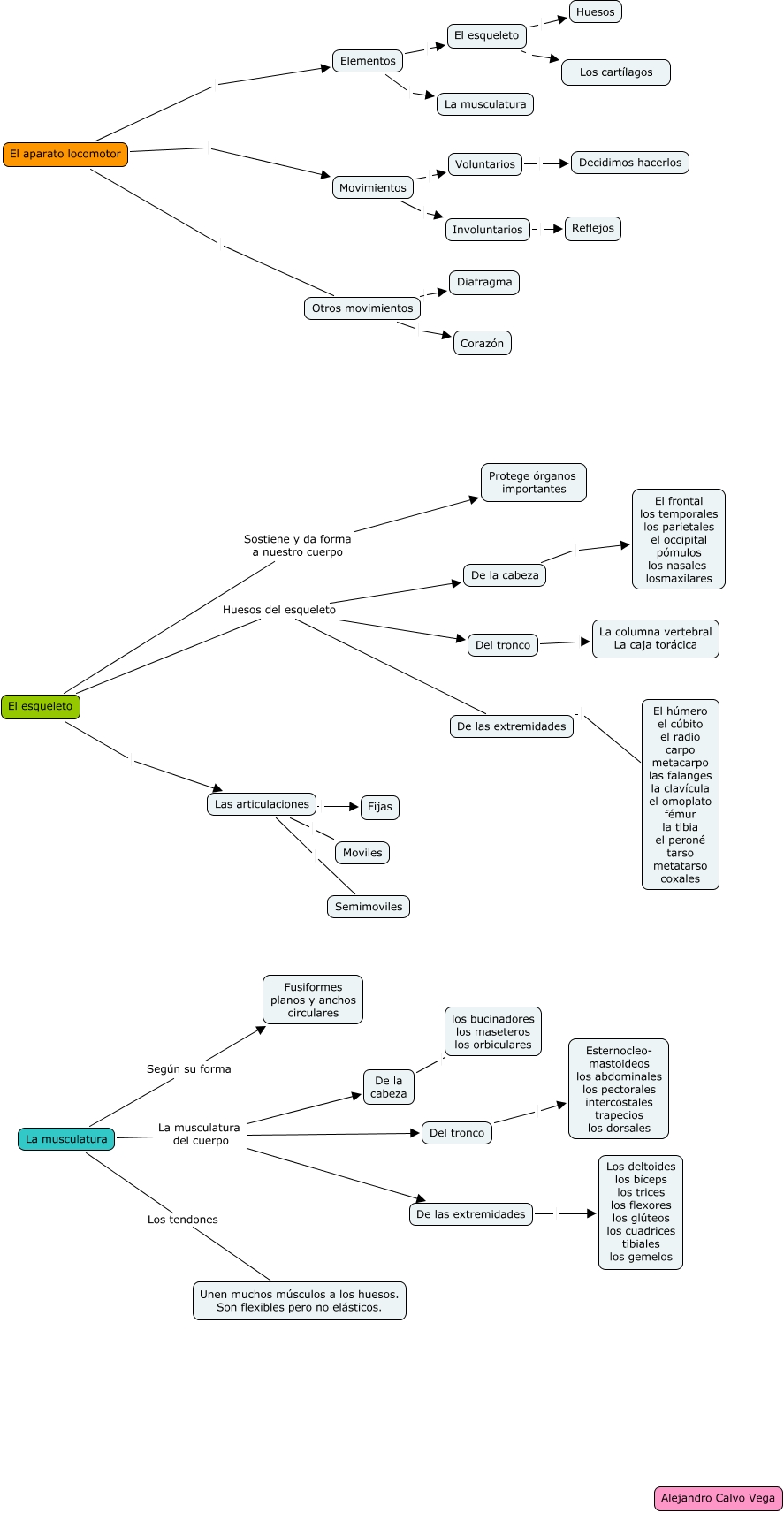
Este Cmap, tiene información relacionada con: tema 3 conocimiento, Las articulaciones Moviles, El aparato locomotor Elementos, El aparato locomotor Otros movimientos, La musculatura La musculatura del cuerpo De la cabeza, Movimientos Involuntarios, De las extremidades El húmero el cúbito el radio carpo metacarpo las falanges la clavícula el omoplato fémur la tibia el peroné tarso metatarso coxales, La musculatura Los tendones Unen muchos músculos a los huesos. Son flexibles pero no elásticos., De las extremidades Los deltoides los bíceps los trices los flexores los glúteos los cuadrices tibiales los gemelos, Voluntarios Decidimos hacerlos, Otros movimientos Corazón, Elementos La musculatura, Del tronco La columna vertebral La caja torácica, El esqueleto Huesos del esqueleto De la cabeza, De la cabeza El frontal los temporales los parietales el occipital pómulos los nasales losmaxilares, Movimientos Voluntarios, El esqueleto Huesos del esqueleto De las extremidades, El esqueleto Huesos del esqueleto Del tronco, Elementos El esqueleto, El aparato locomotor Movimientos, Otros movimientos Diafragma