Warning:
JavaScript is turned OFF. None of the links on this page will work until it is reactivated.
If you need help turning JavaScript On, click here.
The Concept Map you are trying to access has information related to:
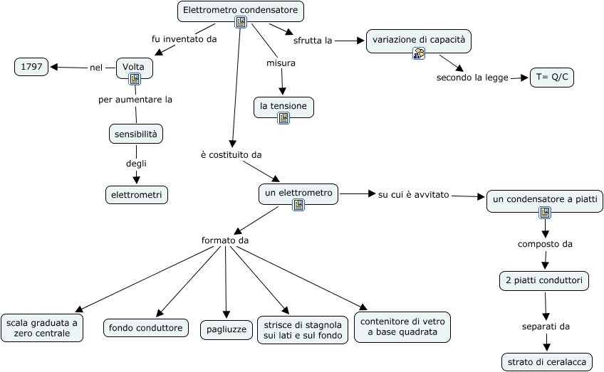
Elettrometro condensatore, un elettrometro su cui è avvitato un condensatore a piatti, un elettrometro formato da pagliuzze, Elettrometro condensatore sfrutta la variazione di capacità, un elettrometro formato da fondo conduttore, Elettrometro condensatore misura la tensione, un condensatore a piatti composto da 2 piatti conduttori, variazione di capacità secondo la legge T= Q/C, 2 piatti conduttori separati da strato di ceralacca, sensibilità degli elettrometri, un elettrometro formato da strisce di stagnola sui lati e sul fondo