WARNING:
JavaScript is turned OFF. None of the links on this concept map will
work until it is reactivated.
If you need help turning JavaScript On, click here.
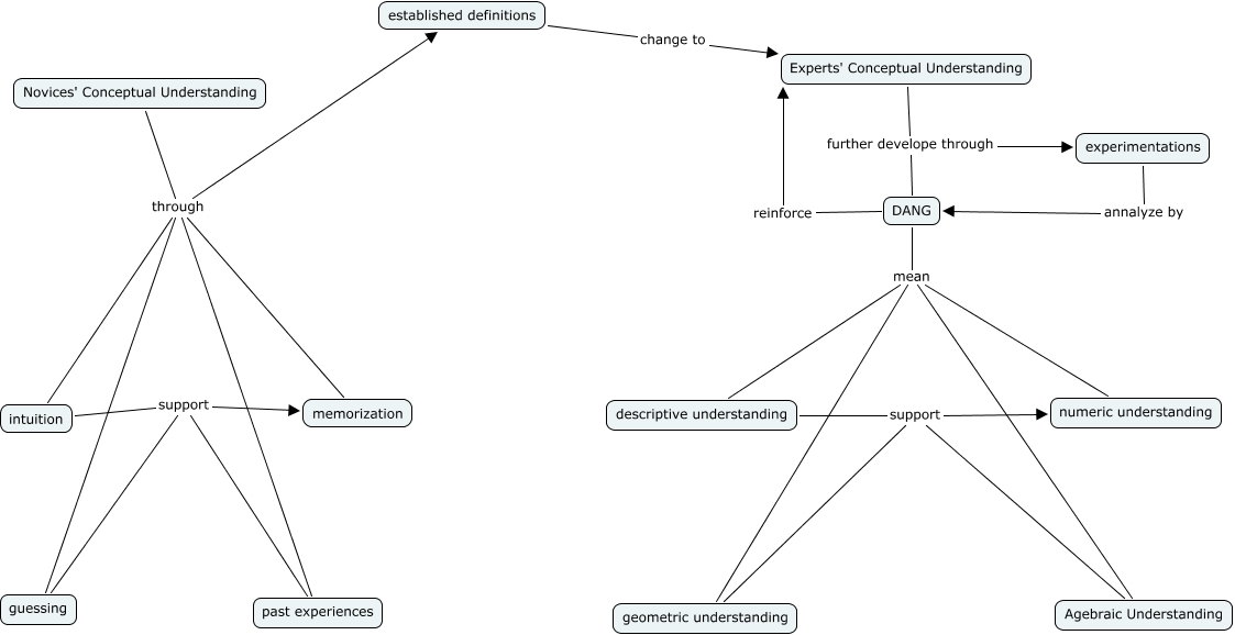
This Concept Map, created with IHMC CmapTools, has information related to: tien 1, DANG mean geometric understanding, DANG mean descriptive understanding, intuition support past experiences, descriptive understanding support numeric understanding, Novices' Conceptual Understanding through intuition, descriptive understanding support geometric understanding, Novices' Conceptual Understanding through memorization, DANG mean numeric understanding, Experts' Conceptual Understanding further develope through DANG, experimentations annalyze by DANG, DANG reinforce Experts' Conceptual Understanding, DANG mean Agebraic Understanding, descriptive understanding support Agebraic Understanding, established definitions change to Experts' Conceptual Understanding, intuition support memorization, Novices' Conceptual Understanding through guessing, Novices' Conceptual Understanding through established definitions, Experts' Conceptual Understanding further develope through experimentations, Novices' Conceptual Understanding through past experiences, intuition support guessing