WARNING:
JavaScript is turned OFF. None of the links on this concept map will
work until it is reactivated.
If you need help turning JavaScript On, click here.
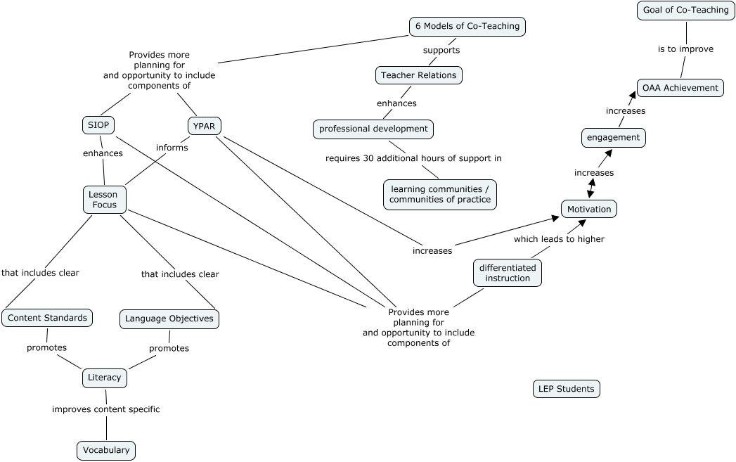
This Concept Map, created with IHMC CmapTools, has information related to: PCMS Science-ESL CoTeaching, 6 Models of Co-Teaching Provides more planning for and opportunity to include components of YPAR, Lesson Focus that includes clear Language Objectives, 6 Models of Co-Teaching Provides more planning for and opportunity to include components of SIOP, professional development requires 30 additional hours of support in learning communities / communities of practice, YPAR informs Lesson Focus, engagement increases OAA Achievement, Lesson Focus Provides more planning for and opportunity to include components of differentiated instruction, Literacy improves content specific Vocabulary, Lesson Focus that includes clear Content Standards, Teacher Relations enhances professional development, differentiated instruction which leads to higher Motivation, YPAR increases Motivation, Goal of Co-Teaching is to improve OAA Achievement, Content Standards promotes Literacy, YPAR Provides more planning for and opportunity to include components of differentiated instruction, Language Objectives promotes Literacy, 6 Models of Co-Teaching supports Teacher Relations, SIOP enhances Lesson Focus, SIOP Provides more planning for and opportunity to include components of differentiated instruction