WARNING:
JavaScript is turned OFF. None of the links on this concept map will
work until it is reactivated.
If you need help turning JavaScript On, click here.
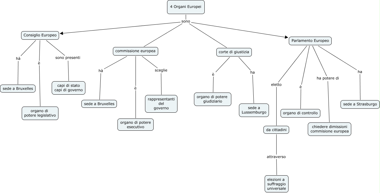
Questa Cmap, creata con IHMC CmapTools, contiene informazioni relative a: Unione Europea Parte 3 - Livia Carolini, commissione europea hà sede a Bruxelles, da cittadini attraverso elezioni a suffraggio universale, Parlamento Europeo ha potere di chiedere dimissioni commisione europea, commissione europea è organo di potere esecutivo, Consiglio Europeo sono presenti capi di stato capi di governo, 4 Organi Europei sono Consiglio Europeo, Parlamento Europeo ha sede a Strasburgo, Consiglio Europeo è organo di potere legislativo, 4 Organi Europei sono corte di giustizia, commissione europea sceglie rappresentanti del governo, Parlamento Europeo eletto da cittadini, 4 Organi Europei sono commissione europea, corte di giustizia è organo di potere giudiziario, Parlamento Europeo è organo di controllo, Consiglio Europeo hà sede a Bruxelles, corte di giustizia ha sede a Lussemburgo, 4 Organi Europei sono Parlamento Europeo