WARNING:
JavaScript is turned OFF. None of the links on this concept map will
work until it is reactivated.
If you need help turning JavaScript On, click here.
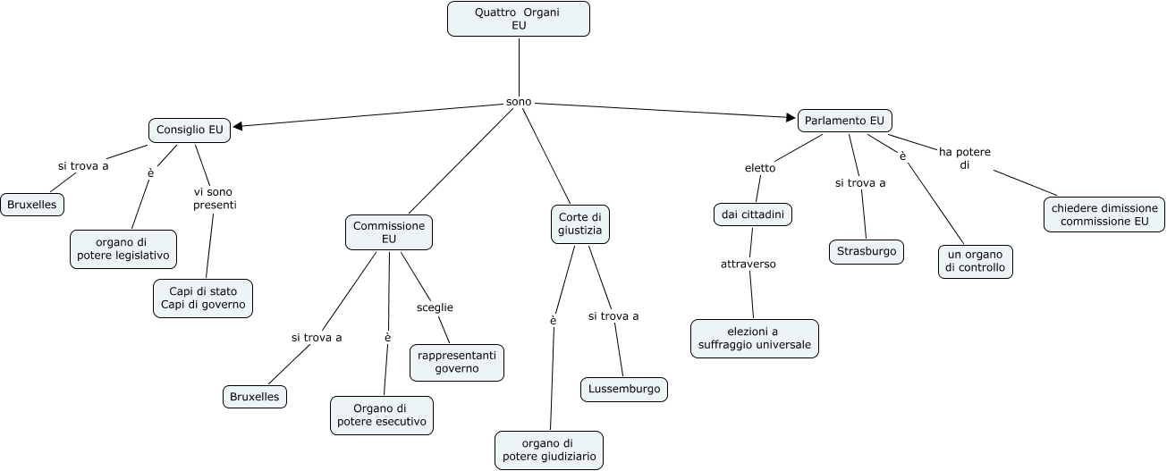
Questa Cmap, creata con IHMC CmapTools, contiene informazioni relative a: 4Organi_selma, Corte di giustizia si trova a Lussemburgo, Consiglio EU è organo di potere legislativo, Parlamento EU eletto dai cittadini, Parlamento EU è un organo di controllo, Parlamento EU si trova a Strasburgo, Consiglio EU si trova a Bruxelles, Commissione EU è Organo di potere esecutivo, Consiglio EU vi sono presenti Capi di stato Capi di governo, dai cittadini attraverso elezioni a suffraggio universale, Parlamento EU ha potere di chiedere dimissione commissione EU, Quattro Organi EU sono Parlamento EU, Corte di giustizia è organo di potere giudiziario, Quattro Organi EU sono Corte di giustizia, Quattro Organi EU sono Consiglio EU, Commissione EU sceglie rappresentanti governo, Commissione EU si trova a Bruxelles, Quattro Organi EU sono Commissione EU