WARNING:
JavaScript is turned OFF. None of the links on this concept map will
work until it is reactivated.
If you need help turning JavaScript On, click here.
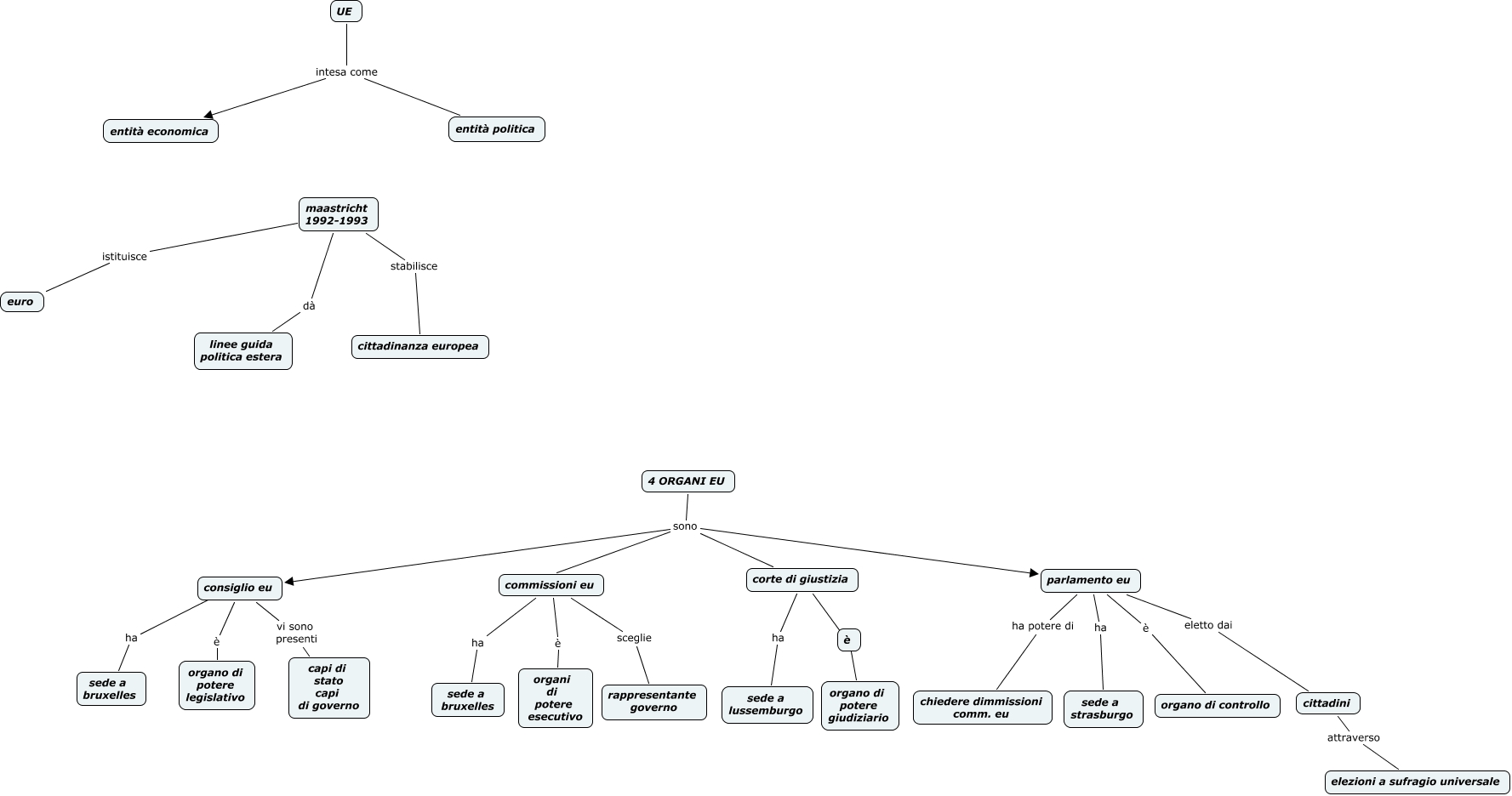
Questa Cmap, creata con IHMC CmapTools, contiene informazioni relative a: todaro_unione europea, maastricht 1992-1993 dà linee guida politica estera, 4 ORGANI EU sono commissioni eu, ???? ha sede a bruxelles, maastricht 1992-1993 istituisce euro, 4 ORGANI EU sono consiglio eu, corte di giustizia ???? organo di potere giudiziario, commissioni eu è organi di potere esecutivo, UE intesa come entità economica, consiglio eu vi sono presenti capi di stato capi di governo, parlamento eu è organo di controllo, UE intesa come entità politica, commissioni eu ha sede a bruxelles, parlamento eu eletto dai cittadini, consiglio eu è organo di potere legislativo, 4 ORGANI EU sono corte di giustizia, parlamento eu ha potere di chiedere dimmissioni comm. eu, maastricht 1992-1993 stabilisce cittadinanza europea, parlamento eu ha sede a strasburgo, commissioni eu sceglie rappresentante governo, corte di giustizia ha sede a lussemburgo