WARNING:
JavaScript is turned OFF. None of the links on this concept map will
work until it is reactivated.
If you need help turning JavaScript On, click here.
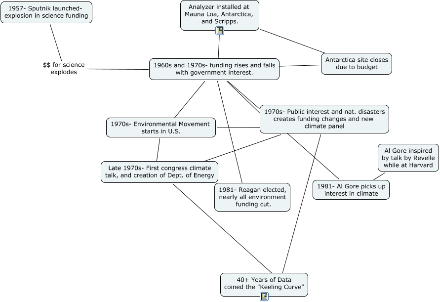
This Concept Map, created with IHMC CmapTools, has information related to: The effects of the Keeling Curve, 1957- Sputnik launched- explosion in science funding $$ for science explodes 1960s and 1970s- funding rises and falls with government interest., 1970s- Environmental Movement starts in U.S. ???? 1970s- Public interest and nat. disasters creates funding changes and new climate panel, 1960s and 1970s- funding rises and falls with government interest. ???? 1981- Al Gore picks up interest in climate, Late 1970s- First congress climate talk, and creation of Dept. of Energy ???? 40+ Years of Data coined the "Keeling Curve", 1970s- Environmental Movement starts in U.S. ???? Late 1970s- First congress climate talk, and creation of Dept. of Energy, Analyzer installed at Mauna Loa, Antarctica, and Scripps. ???? Antarctica site closes due to budget, 1970s- Public interest and nat. disasters creates funding changes and new climate panel ???? 40+ Years of Data coined the "Keeling Curve", 1960s and 1970s- funding rises and falls with government interest. ???? 1970s- Environmental Movement starts in U.S., Al Gore inspired by talk by Revelle while at Harvard ???? 1981- Al Gore picks up interest in climate, 1960s and 1970s- funding rises and falls with government interest. ???? 1981- Reagan elected, nearly all environment funding cut., Antarctica site closes due to budget ???? 1960s and 1970s- funding rises and falls with government interest., 1970s- Public interest and nat. disasters creates funding changes and new climate panel ???? Late 1970s- First congress climate talk, and creation of Dept. of Energy, Analyzer installed at Mauna Loa, Antarctica, and Scripps. ???? 1960s and 1970s- funding rises and falls with government interest., 1960s and 1970s- funding rises and falls with government interest. ???? 1970s- Public interest and nat. disasters creates funding changes and new climate panel