WARNING:
JavaScript is turned OFF. None of the links on this concept map will
work until it is reactivated.
If you need help turning JavaScript On, click here.
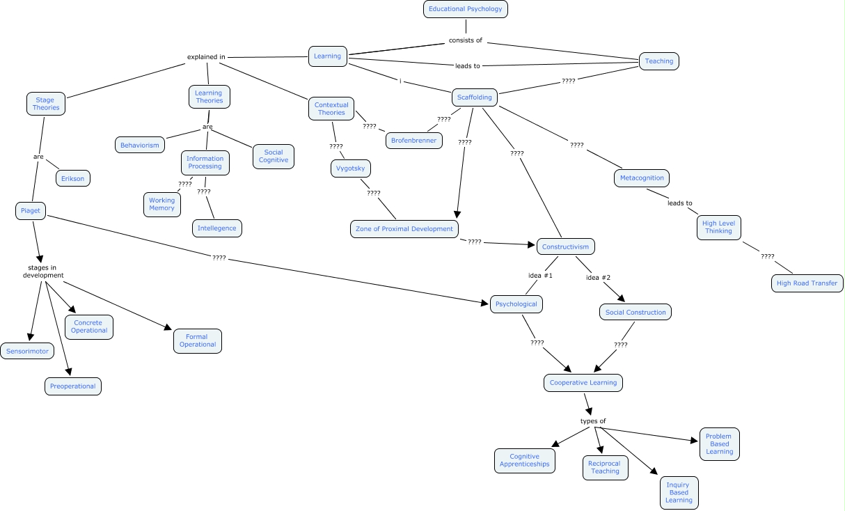
This Concept Map, created with IHMC CmapTools, has information related to: Clusters 1 - 10, Social Construction ???? Cooperative Learning, Social Cognitive Learning Theories, Working Memory ???? Information Processing, Zone of Proximal Development ???? Constructivism, Piaget stages in development Formal Operational, Learning Theories explained in Stage Theories, Learning consists of Teaching, Metacognition ???? Scaffolding, Contextual Theories explained in Stage Theories, Cooperative Learning types of Cognitive Apprenticeships, Learning leads to Teaching, Vygotsky ???? Contextual Theories, Piaget are Stage Theories, Constructivism idea #2 Social Construction, Zone of Proximal Development ???? Vygotsky, High Road Transfer ???? High Level Thinking, Contextual Theories explained in Learning, Psychological ???? Cooperative Learning, Brofenbrenner ???? Contextual Theories, Scaffolding ???? Constructivism