WARNING:
JavaScript is turned OFF. None of the links on this concept map will
work until it is reactivated.
If you need help turning JavaScript On, click here.
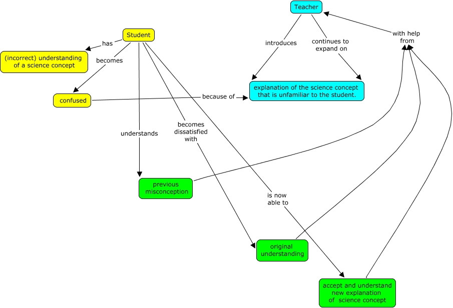
This Concept Map, created with IHMC CmapTools, has information related to: Untitled 1, Student understands previous misconception, Student has (incorrect) understanding of a science concept, accept and understand new explanation of science concept with help from Teacher, Student is now able to accept and understand new explanation of science concept, Student becomes confused, Teacher continues to expand on explanation of the science concept that is unfamiliar to the student., previous misconception with help from Teacher, confused because of explanation of the science concept that is unfamiliar to the student., Student becomes dissatisfied with original understanding, original understanding with help from Teacher, Teacher introduces explanation of the science concept that is unfamiliar to the student.