WARNING:
JavaScript is turned OFF. None of the links on this concept map will
work until it is reactivated.
If you need help turning JavaScript On, click here.
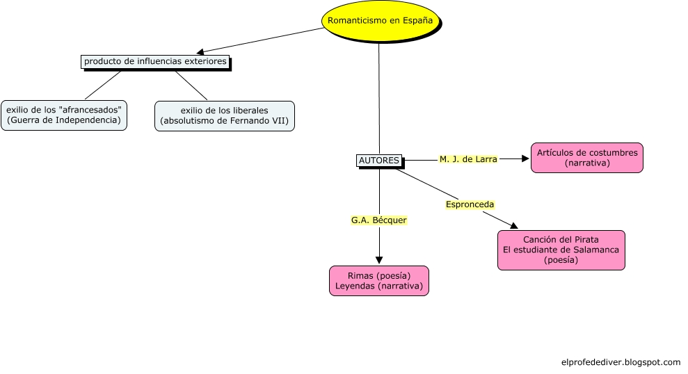
Este Cmap, tiene información relacionada con: romanticismo_españa, producto de influencias exteriores ???? exilio de los liberales (absolutismo de Fernando VII), Romanticismo en España ???? AUTORES, Romanticismo en España ???? producto de influencias exteriores, AUTORES M. J. de Larra Artículos de costumbres (narrativa), AUTORES G.A. Bécquer Rimas (poesía) Leyendas (narrativa), AUTORES Espronceda Canción del Pirata El estudiante de Salamanca (poesía), producto de influencias exteriores ???? exilio de los "afrancesados" (Guerra de Independencia)