WARNING:
JavaScript is turned OFF. None of the links on this concept map will
work until it is reactivated.
If you need help turning JavaScript On, click here.
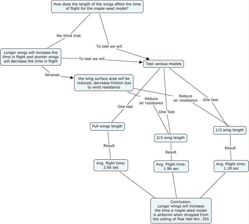
This Concept Map, created with IHMC CmapTools, has information related to: ED Tech Maple Model, Test various models One test Full wings length, How does the length of the wings affect the time of flight for the maple seed model? We think that Longer wings will increase the time in flight and shorter wings will decrease the time in flight, 2/3 wing length Result Avg. Flight time: 1.96 sec, Avg. flight time: 2.66 sec ???? Conclusion: Longer wings will increase the time a maple seed model is airborne when dropped from the ceiling of Piek Hall Rm. 355, the wing surface area will be reduced, decrease friction due to wind resistance Reduce air resistance 2/3 wing length, Test various models One test 1/3 wing length, the wing surface area will be reduced, decrease friction due to wind resistance Reduce air resistance 1/3 wing length, Longer wings will increase the time in flight and shorter wings will decrease the time in flight because the wing surface area will be reduced, decrease friction due to wind resistance, 1/3 wing length Result Avg. Flight time: 1.18 sec, Avg. Flight time: 1.18 sec ???? Conclusion: Longer wings will increase the time a maple seed model is airborne when dropped from the ceiling of Piek Hall Rm. 355, Test various models One Test 2/3 wing length, How does the length of the wings affect the time of flight for the maple seed model? To test we will Test various models, Longer wings will increase the time in flight and shorter wings will decrease the time in flight To test we will Test various models, Avg. Flight time: 1.96 sec ???? Conclusion: Longer wings will increase the time a maple seed model is airborne when dropped from the ceiling of Piek Hall Rm. 355, Full wings length Result Avg. flight time: 2.66 sec