WARNING:
JavaScript is turned OFF. None of the links on this concept map will
work until it is reactivated.
If you need help turning JavaScript On, click here.
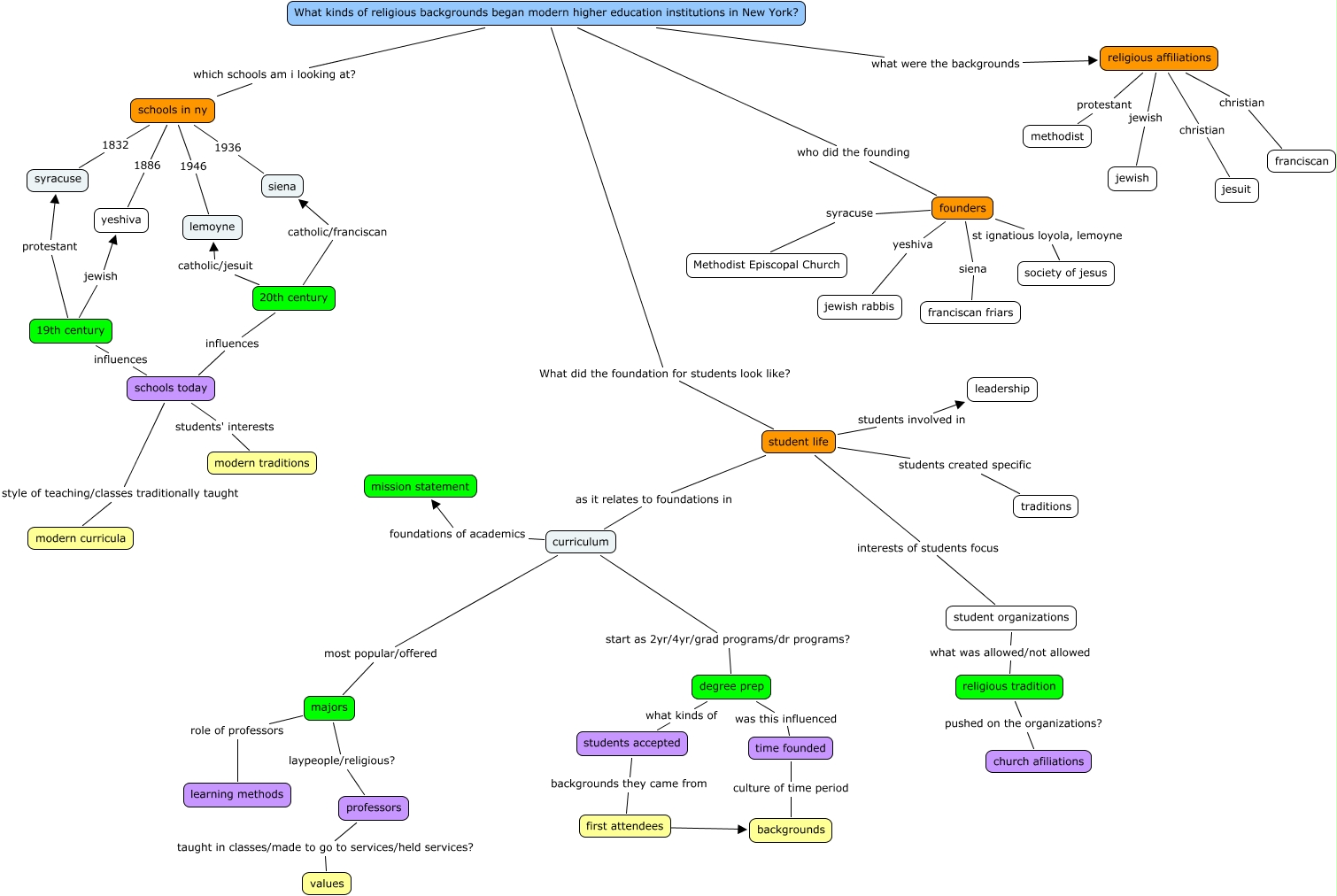
This Concept Map, created with IHMC CmapTools, has information related to: BPiraino-religion, 19th century influences schools today, founders st ignatious loyola, lemoyne society of jesus, schools today students' interests modern traditions, students accepted backgrounds they came from first attendees, degree prep was this influenced time founded, 19th century jewish yeshiva, 20th century influences schools today, majors laypeople/religious? professors, majors role of professors learning methods, student life as it relates to foundations in curriculum, 20th century catholic/franciscan siena, religious affiliations jewish jewish, degree prep what kinds of students accepted, time founded culture of time period backgrounds, schools in ny 1936 siena, first attendees ???? backgrounds, founders siena franciscan friars, religious affiliations protestant methodist, What kinds of religious backgrounds began modern higher education institutions in New York? who did the founding founders, schools in ny 1832 syracuse