WARNING:
JavaScript is turned OFF. None of the links on this concept map will
work until it is reactivated.
If you need help turning JavaScript On, click here.
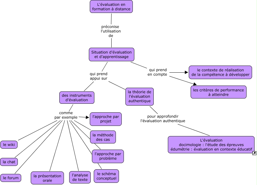
Cette carte de concepts créée avec IHMC CmapTools traite de: DevoirfinalDanielB, Situation d'évaluation et d'apprentissage qui prend appui sur des instruments d'évaluation, des instruments d'évaluation comme par exemple la chat, des instruments d'évaluation comme par exemple l'approche par projet, L'évaluation en formation à distance préconise l'utilisation de Situation d'évaluation et d'apprentissage, des instruments d'évaluation comme par exemple le wiki, des instruments d'évaluation comme par exemple le forum, la théorie de l'évaluation authentique pour approfondir l'évaluation authentique L'évaluation docimologie : l'étude des épreuves édumétrie : évaluation en contexte éducatif, des instruments d'évaluation comme par exemple la méthode des cas, Situation d'évaluation et d'apprentissage qui prend en compte le contexte de réalisation de la compétence à développer, Situation d'évaluation et d'apprentissage qui prend appui sur la théorie de l'évaluation authentique, des instruments d'évaluation comme par exemple le schéma conceptuel, des instruments d'évaluation comme par exemple la présentation orale, Situation d'évaluation et d'apprentissage qui prend en compte les critères de performance à atteindre, des instruments d'évaluation comme par exemple l'approche par problème, des instruments d'évaluation comme par exemple l'analyse de texte