WARNING:
JavaScript is turned OFF. None of the links on this concept map will
work until it is reactivated.
If you need help turning JavaScript On, click here.
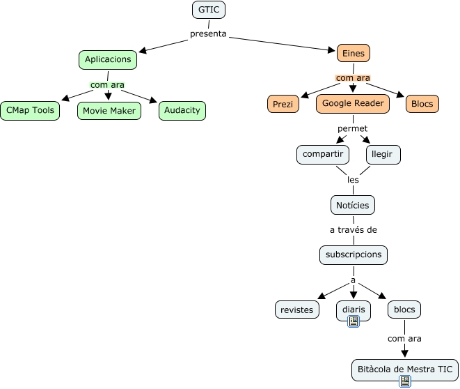
Aquest mapa conceptual conté informació relacionada amb: GTIC silvia, Notícies a través de subscripcions, subscripcions a blocs, compartir les Notícies, Google Reader permet llegir, GTIC presenta Aplicacions, llegir les Notícies, blocs com ara Bitàcola de Mestra TIC, GTIC presenta Eines, Eines com ara Blocs, Eines com ara Google Reader, subscripcions a diaris, Eines com ara Prezi, Aplicacions com ara Audacity, Aplicacions com ara CMap Tools, Aplicacions com ara Movie Maker, Google Reader permet compartir, subscripcions a revistes