WARNING:
JavaScript is turned OFF. None of the links on this concept map will
work until it is reactivated.
If you need help turning JavaScript On, click here.
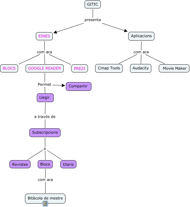
Aquest mapa conceptual conté informació relacionada amb: Bitàcola de mestre, Aplicacions com ara Audacity, EINES com ara PREZI, Subscripcions a Blocs, Aplicacions com ara Movie Maker, GITIC presenta Aplicacions, Subscripcions a Revistes, EINES com ara BLOCS, GITIC presenta EINES, Subscripcions a Diaris, GOOGLE READER Permet Llegir, Aplicacions com ara Cmap Tools, Llegir a través de Subscripcions, GOOGLE READER Permet Compartir, EINES com ara GOOGLE READER, Blocs com ara Bitàcola de mestre