WARNING:
JavaScript is turned OFF. None of the links on this concept map will
work until it is reactivated.
If you need help turning JavaScript On, click here.
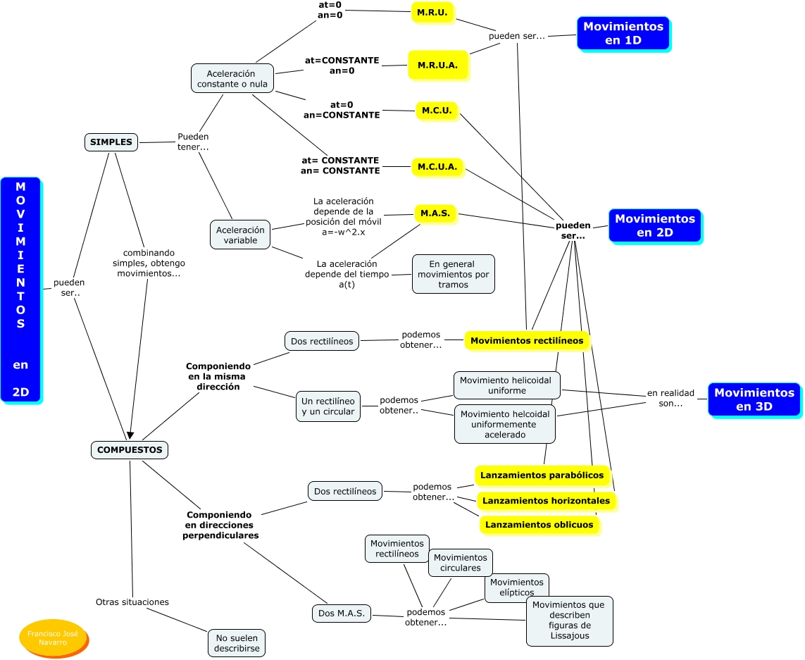
Este Cmap, tiene información relacionada con: Movimientos, Movimiento helicoidal uniforme en realidad son... Movimientos en 3D, SIMPLES Pueden tener... Aceleración constante o nula, Dos M.A.S. podemos obtener... Movimientos elípticos, M.R.U. pueden ser... Movimientos rectilíneos, Movimientos rectilíneos pueden ser... Movimientos en 2D, Movimientos rectilíneos pueden ser... M.A.S., Aceleración constante o nula at=0 an=0 M.R.U., Movimientos rectilíneos pueden ser... M.C.U.A., Dos rectilíneos podemos obtener... Lanzamientos oblicuos, Aceleración constante o nula at=CONSTANTE an=0 M.R.U.A., Dos M.A.S. podemos obtener... Movimientos circulares, COMPUESTOS Componiendo en direcciones perpendiculares Dos rectilíneos, COMPUESTOS Otras situaciones No suelen describirse, Dos M.A.S. podemos obtener... Movimientos que describen figuras de Lissajous, Aceleración variable La aceleración depende del tiempo a(t) M.A.S., COMPUESTOS Componiendo en direcciones perpendiculares Dos M.A.S., COMPUESTOS Componiendo en la misma dirección Un rectilíneo y un circular, Un rectilíneo y un circular podemos obtener.. Movimiento helicoidal uniforme, SIMPLES combinando simples, obtengo movimientos... COMPUESTOS, Movimientos rectilíneos pueden ser... M.C.U.