WARNING:
JavaScript is turned OFF. None of the links on this concept map will
work until it is reactivated.
If you need help turning JavaScript On, click here.
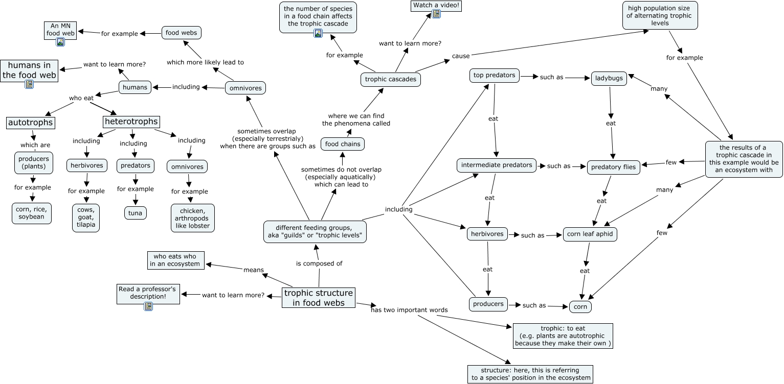
This Concept Map, created with IHMC CmapTools, has information related to: Trophic Structure in Food Webs, different feeding groups, aka "guilds" or "trophic levels" including herbivores, heterotrophs including omnivores, humans want to learn more? humans in the food web, trophic structure in food webs means who eats who in an ecosystem, intermediate predators such as predatory flies, humans who eat autotrophs, trophic cascades want to learn more? Watch a video!, omnivores including humans, ladybugs eat predatory flies, humans who eat heterotrophs, omnivores which more likely lead to food webs, different feeding groups, aka "guilds" or "trophic levels" sometimes overlap (especially terrestrialy) when there are groups such as omnivores, humans who eat heterotrophs, different feeding groups, aka "guilds" or "trophic levels" including intermediate predators, the results of a trophic cascade in this example would be an ecosystem with many ladybugs, different feeding groups, aka "guilds" or "trophic levels" including top predators, the results of a trophic cascade in this example would be an ecosystem with few corn, trophic structure in food webs is composed of different feeding groups, aka "guilds" or "trophic levels", trophic structure in food webs want to learn more? Read a professor's description!, predators for example tuna