WARNING:
JavaScript is turned OFF. None of the links on this concept map will
work until it is reactivated.
If you need help turning JavaScript On, click here.
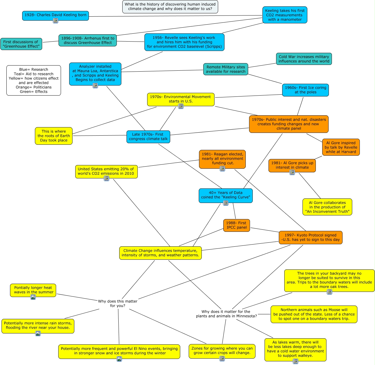
This Concept Map, created with IHMC CmapTools, has information related to: History of measuring Climate Change, Cold War increases military influences around the world ???? Remote Military sites available for research, 1981- Reagan elected, nearly all environment funding cut. ???? United States emitting 20% of world's CO2 emissions in 2010, 1997- Kyoto Protocol signed -U.S. has yet to sign to this day Why does it matter for the plants and animals in Minnesota? As lakes warm, there will be less lakes deep enough to have a cold water environment to support walleye., 1981- Al Gore picks up interest in climate ???? Al Gore collaborates in the production of "An Inconvenient Truth", 1997- Kyoto Protocol signed -U.S. has yet to sign to this day Why does it matter for the plants and animals in Minnesota? Zones for growing where you can grow certain crops will change., 1970s- Environmental Movement starts in U.S. ???? 1970s- Public interest and nat. disasters creates funding changes and new climate panel, 1997- Kyoto Protocol signed -U.S. has yet to sign to this day Why does this matter for you? Zones for growing where you can grow certain crops will change., 1997- Kyoto Protocol signed -U.S. has yet to sign to this day Why does this matter for you? Potentially more intense rain storms, flooding the river near your house., 1997- Kyoto Protocol signed -U.S. has yet to sign to this day Why does this matter for you? Pontially longer heat waves in the summer, This is where the roots of Earth Day took place ???? Late 1970s- First congress climate talk, Remote Military sites available for research ???? Analyzer installed at Mauna Loa, Antarctica , and Scripps and Keeling Begins to collect data, 1997- Kyoto Protocol signed -U.S. has yet to sign to this day Why does this matter for you? Potentially more frequent and powerful El Nino events, bringing in stronger snow and ice storms during the winter, 1997- Kyoto Protocol signed -U.S. has yet to sign to this day ???? Climate Change influences temperature, intensity of storms, and weather patterns., 1896-1908- Arrhenus first to discuss Greenhouse Effect ???? 1956- Revelle sees Keeling's work and hires him with his funding for environment CO2 baselevel (Scripps), 1997- Kyoto Protocol signed -U.S. has yet to sign to this day Why does it matter for the plants and animals in Minnesota? Northern animals such as Moose will be pushed out of the state. Less of a chance to spot one on a boundary waters trip., United States emitting 20% of world's CO2 emissions in 2010 ???? Climate Change influences temperature, intensity of storms, and weather patterns., 1956- Revelle sees Keeling's work and hires him with his funding for environment CO2 baselevel (Scripps) ???? Analyzer installed at Mauna Loa, Antarctica , and Scripps and Keeling Begins to collect data, 1896-1908- Arrhenus first to discuss Greenhouse Effect ???? First discussions of "Greenhouse Effect", 1997- Kyoto Protocol signed -U.S. has yet to sign to this day Why does it matter for the plants and animals in Minnesota? The trees in your backyard may no longer be suited to survive in this area. Trips to the boundary waters will include a lot more oak trees., Climate Change influences temperature, intensity of storms, and weather patterns. Why does this matter for you? Zones for growing where you can grow certain crops will change.