WARNING:
JavaScript is turned OFF. None of the links on this concept map will
work until it is reactivated.
If you need help turning JavaScript On, click here.
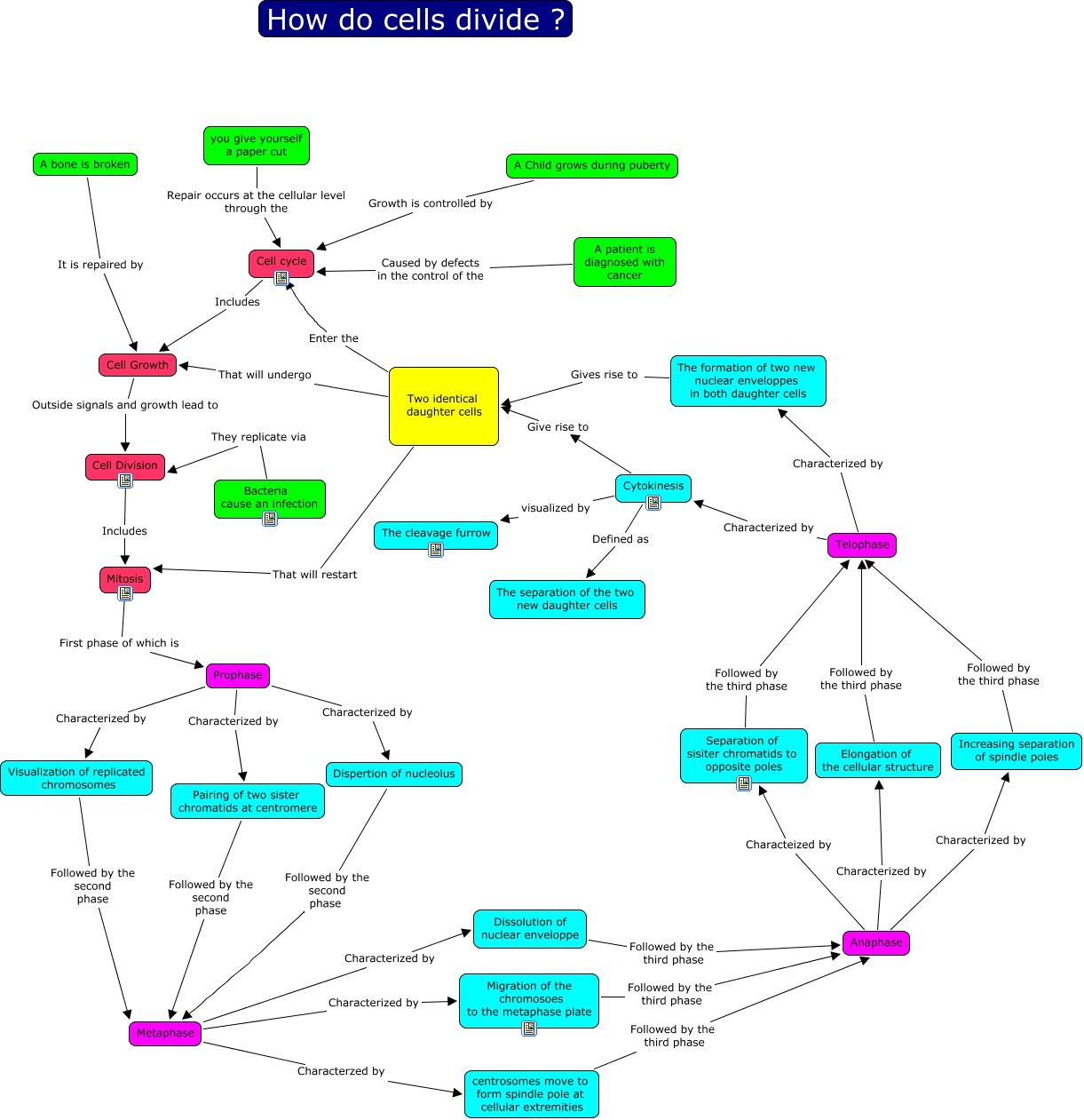
This Concept Map, created with IHMC CmapTools, has information related to: mitosis.cmap, A bone is broken It is repaired by Cell Growth, Separation of sisiter chromatids to opposite poles Followed by the third phase Telophase, Dispertion of nucleolus Followed by the second phase Metaphase, Anaphase Characterized by Increasing separation of spindle poles, Pairing of two sister chromatids at centromere Followed by the second phase Metaphase, Prophase Characterized by Visualization of replicated chromosomes, Metaphase Characterized by Dissolution of nuclear enveloppe, The formation of two new nuclear enveloppes in both daughter cells Gives rise to Two identical daughter cells, Mitosis First phase of which is Prophase, Prophase Characterized by Dispertion of nucleolus, Cytokinesis Defined as The separation of the two new daughter cells, Telophase Characterized by The formation of two new nuclear enveloppes in both daughter cells, A patient is diagnosed with cancer Caused by defects in the control of the Cell cycle, Bacteria cause an infection They replicate via Cell Division, Metaphase Characterzed by centrosomes move to form spindle pole at cellular extremities, Elongation of the cellular structure Followed by the third phase Telophase, centrosomes move to form spindle pole at cellular extremities Followed by the third phase Anaphase, Cytokinesis Give rise to Two identical daughter cells, Anaphase Characteized by Separation of sisiter chromatids to opposite poles, Cytokinesis visualized by The cleavage furrow