WARNING:
JavaScript is turned OFF. None of the links on this concept map will
work until it is reactivated.
If you need help turning JavaScript On, click here.
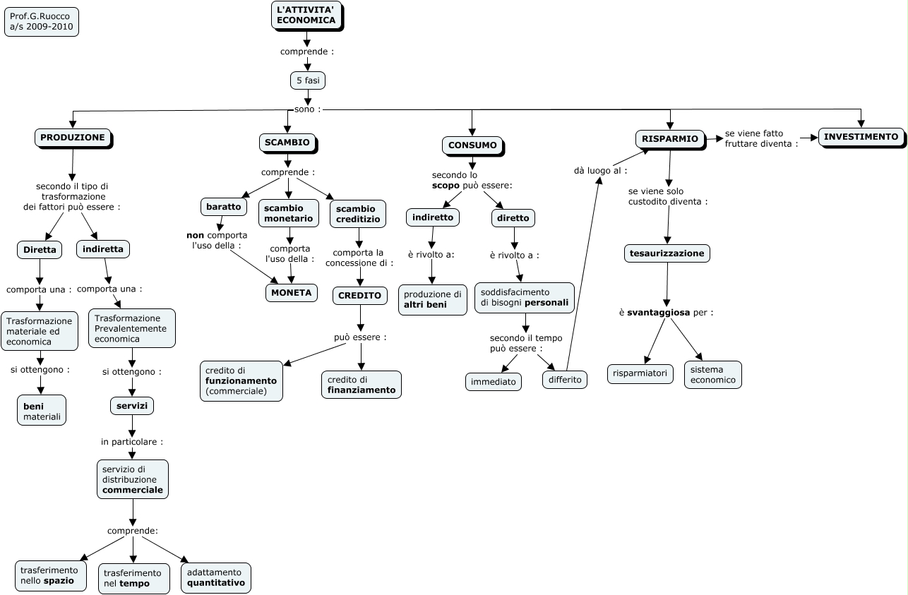
Questa Cmap, creata con IHMC CmapTools, contiene informazioni relative a: Fasi dell'Attività Economica-G.Ruocco, indiretta comporta una : Trasformazione Prevalentemente economica, L'ATTIVITA' ECONOMICA comprende : 5 fasi, CONSUMO secondo lo scopo può essere: diretto, 5 fasi sono : INVESTIMENTO, SCAMBIO comprende : baratto, CREDITO può essere : credito di finanziamento, soddisfacimento di bisogni personali secondo il tempo può essere : differito, indiretto è rivolto a: produzione di altri beni, servizio di distribuzione commerciale comprende: adattamento quantitativo, SCAMBIO comprende : scambio creditizio, tesaurizzazione è svantaggiosa per : sistema economico, 5 fasi sono : RISPARMIO, baratto non comporta l'uso della : MONETA, differito dà luogo al : RISPARMIO, servizio di distribuzione commerciale comprende: trasferimento nello spazio, 5 fasi sono : SCAMBIO, PRODUZIONE secondo il tipo di trasformazione dei fattori può essere : Diretta, soddisfacimento di bisogni personali secondo il tempo può essere : immediato, SCAMBIO comprende : scambio monetario, tesaurizzazione è svantaggiosa per : risparmiatori