WARNING:
JavaScript is turned OFF. None of the links on this concept map will
work until it is reactivated.
If you need help turning JavaScript On, click here.
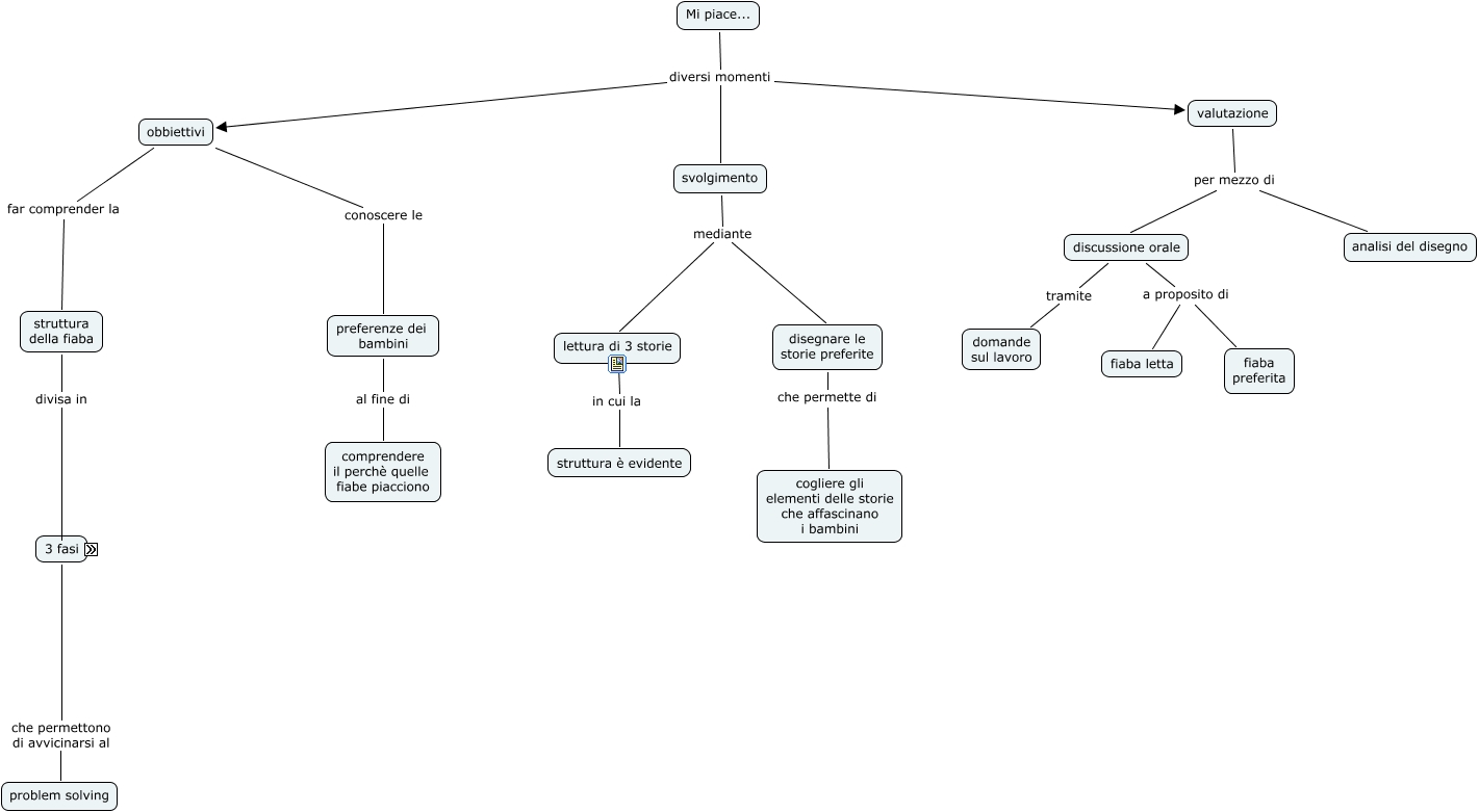
Questa Cmap, creata con IHMC CmapTools, contiene informazioni relative a: la fiaba 1.1, discussione orale a proposito di fiaba preferita, preferenze dei bambini al fine di comprendere il perchè quelle fiabe piacciono, obbiettivi far comprender la struttura della fiaba, inizio che presenta una situazione problematica, crisi si delinea la situazione problematica, struttura della fiaba divisa in soluzione, svolgimento mediante disegnare le storie preferite, struttura della fiaba divisa in inizio, Mi piace... diversi momenti obbiettivi, 3 fasi che permettono di avvicinarsi al problem solving, discussione orale a proposito di fiaba letta, valutazione per mezzo di analisi del disegno, Mi piace... diversi momenti valutazione, disegnare le storie preferite che permette di cogliere gli elementi delle storie che affascinano i bambini, soluzione si supera la situazione problematica, discussione orale tramite domande sul lavoro, struttura della fiaba divisa in crisi, Mi piace... diversi momenti svolgimento, obbiettivi conoscere le preferenze dei bambini, svolgimento mediante lettura di 3 storie