WARNING:
JavaScript is turned OFF. None of the links on this concept map will
work until it is reactivated.
If you need help turning JavaScript On, click here.
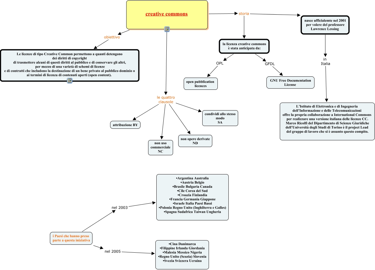
Questa Cmap, creata con IHMC CmapTools, contiene informazioni relative a: Senza titolo 3, creative commons le quattro clausole non opere derivate ND, la licenza creative commons è stata anticipata da: OPL open pubblication licences, creative commons storia la licenza creative commons è stata anticipata da:, creative commons le quattro clausole non uso commerciale NC, creative commons le quattro clausole attribuzione BY, i Paesi che hanno preso parte a questa iniziativa nel 2003 • Argentina Australia • Austria Belgio • Brasile Bulgaria Canada • Cile Corea del Sud • Croazia Finlandia • Francia Germania Giappone • Israele Italia Paesi Bassi • Polonia Regno Unito (Inghilterra e Galles) • Spagna Sudafrica Taiwan Ungheria, creative commons storia nasce ufficialemte nel 2001 per volere del professore Lawrence Lessing, nasce ufficialemte nel 2001 per volere del professore Lawrence Lessing in Italia L’Istituto di Elettronica e di Ingegneria dell’Informazione e delle Telecomunicazioni offre la propria collaborazione a International Commons per realizzare una versione italiana delle licenze CC. Marco Ricolfi del Dipartimento di Scienze Giuridiche dell’Università degli Studi di Torino è il project Lead del gruppo di lavoro che si è assunto questo compito., creative commons obiettivo Le licenze di tipo Creative Common permettono a quanti detengono dei diritti di copyright di trasmettere alcuni di questi diritti al pubblico e di conservare gli altri, per mezzo di una varietà di schemi di licenze e di contratti che includono la destinazione di un bene privato al pubblico dominio o ai termini di licenza di contenuti aperti (open content)., i Paesi che hanno preso parte a questa iniziativa nel 2005 • Cina Danimarca • Filippine Irlanda Giordania • Malesia Messico Nigeria • Regno Unito (Scozia) Slovenia • Svezia Svizzera Ucraina, creative commons le quattro clausole condividi allo stesso modo SA, la licenza creative commons è stata anticipata da: GFDL GNU Free Documentation License