WARNING:
JavaScript is turned OFF. None of the links on this concept map will
work until it is reactivated.
If you need help turning JavaScript On, click here.
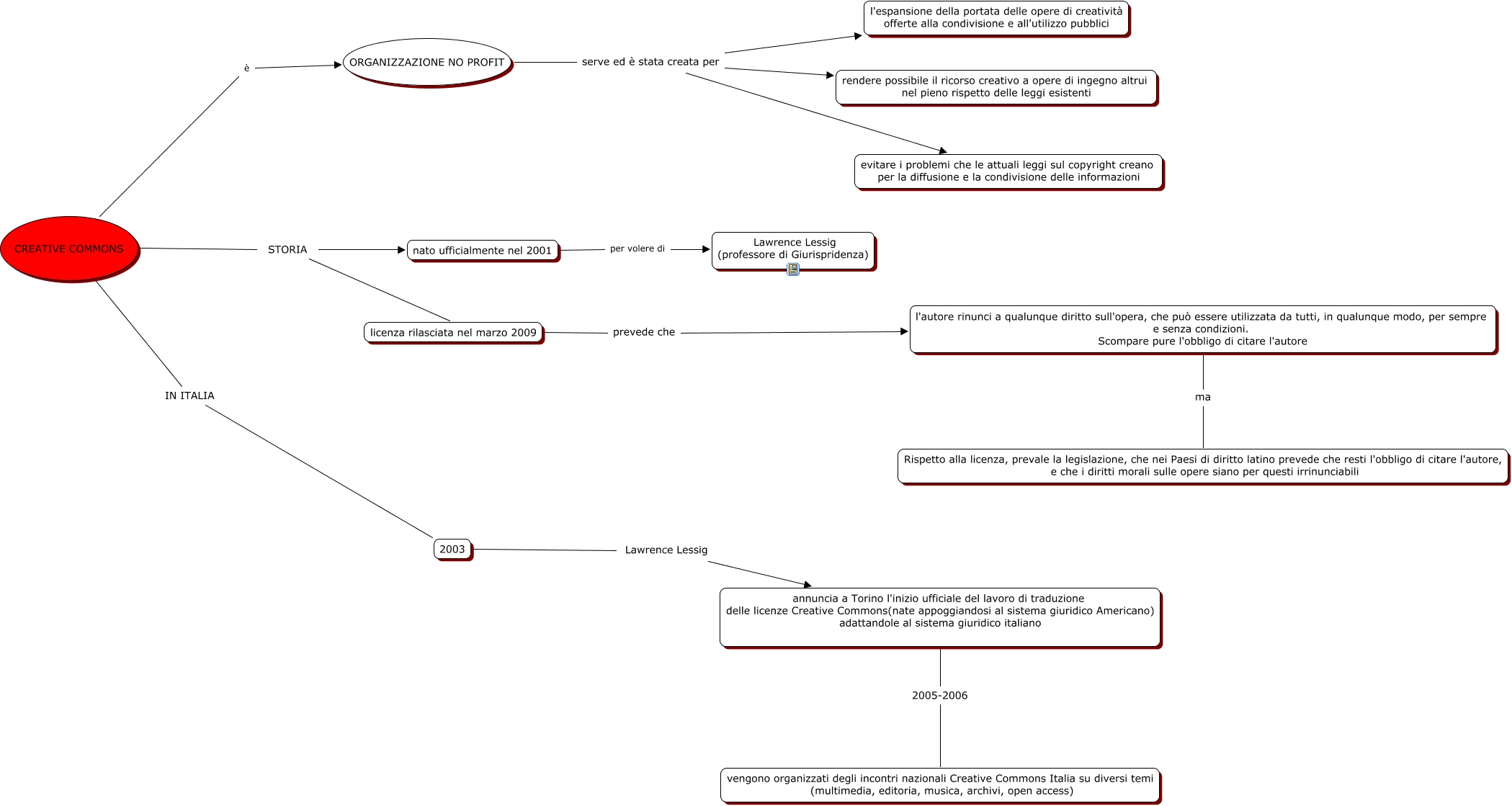
Questa Cmap, creata con IHMC CmapTools, contiene informazioni relative a: Mappa 1, ORGANIZZAZIONE NO PROFIT serve ed è stata creata per evitare i problemi che le attuali leggi sul copyright creano per la diffusione e la condivisione delle informazioni, nato ufficialmente nel 2001 per volere di Lawrence Lessig (professore di Giurispridenza), CREATIVE COMMONS è ORGANIZZAZIONE NO PROFIT, licenza rilasciata nel marzo 2009 prevede che l'autore rinunci a qualunque diritto sull'opera, che può essere utilizzata da tutti, in qualunque modo, per sempre e senza condizioni. Scompare pure l'obbligo di citare l'autore, annuncia a Torino l'inizio ufficiale del lavoro di traduzione delle licenze Creative Commons(nate appoggiandosi al sistema giuridico Americano) adattandole al sistema giuridico italiano 2005-2006 vengono organizzati degli incontri nazionali Creative Commons Italia su diversi temi (multimedia, editoria, musica, archivi, open access), 2003 Lawrence Lessig annuncia a Torino l'inizio ufficiale del lavoro di traduzione delle licenze Creative Commons(nate appoggiandosi al sistema giuridico Americano) adattandole al sistema giuridico italiano, ORGANIZZAZIONE NO PROFIT serve ed è stata creata per l'espansione della portata delle opere di creatività offerte alla condivisione e all'utilizzo pubblici, l'autore rinunci a qualunque diritto sull'opera, che può essere utilizzata da tutti, in qualunque modo, per sempre e senza condizioni. Scompare pure l'obbligo di citare l'autore ma Rispetto alla licenza, prevale la legislazione, che nei Paesi di diritto latino prevede che resti l'obbligo di citare l'autore, e che i diritti morali sulle opere siano per questi irrinunciabili, CREATIVE COMMONS STORIA nato ufficialmente nel 2001, CREATIVE COMMONS STORIA licenza rilasciata nel marzo 2009, ORGANIZZAZIONE NO PROFIT serve ed è stata creata per rendere possibile il ricorso creativo a opere di ingegno altrui nel pieno rispetto delle leggi esistenti, CREATIVE COMMONS IN ITALIA 2003