WARNING:
JavaScript is turned OFF. None of the links on this concept map will
work until it is reactivated.
If you need help turning JavaScript On, click here.
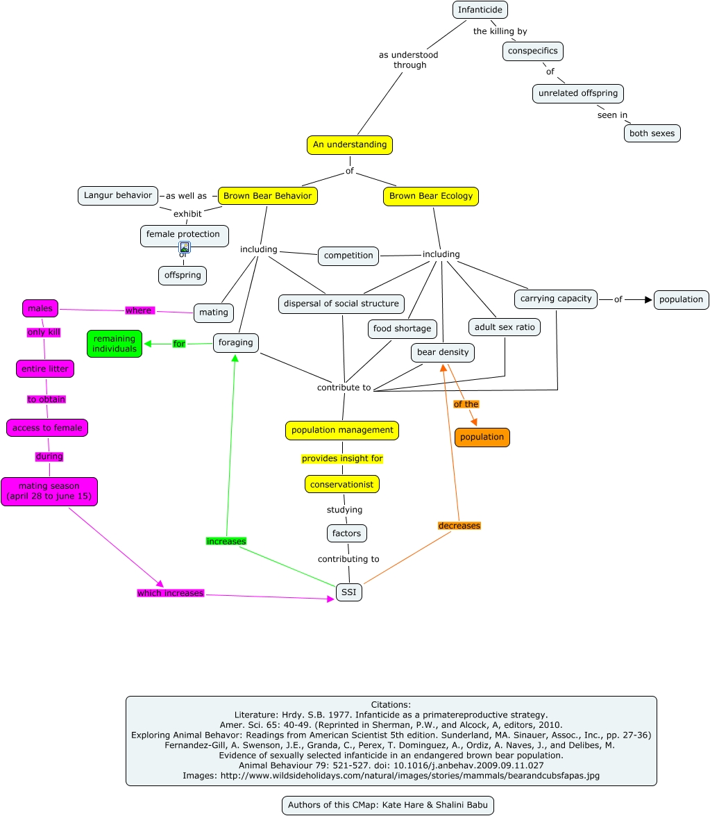
This Concept Map, created with IHMC CmapTools, has information related to: SB KaHare, conservationist studying factors, carrying capacity of population, food shortage contribute to population management, SSI decreases bear density, dispersal of social structure contribute to population management, food shortage including adult sex ratio, foraging for remaining individuals, bear density of the population, food shortage including competition, Brown Bear Behavior including foraging, unrelated offspring seen in both sexes, entire litter to obtain access to female, food shortage including bear density, conspecifics of unrelated offspring, carrying capacity of population, adult sex ratio contribute to population management, Brown Bear Ecology including adult sex ratio, carrying capacity of population, Brown Bear Behavior including mating, An understanding of Brown Bear Ecology