WARNING:
JavaScript is turned OFF. None of the links on this concept map will
work until it is reactivated.
If you need help turning JavaScript On, click here.
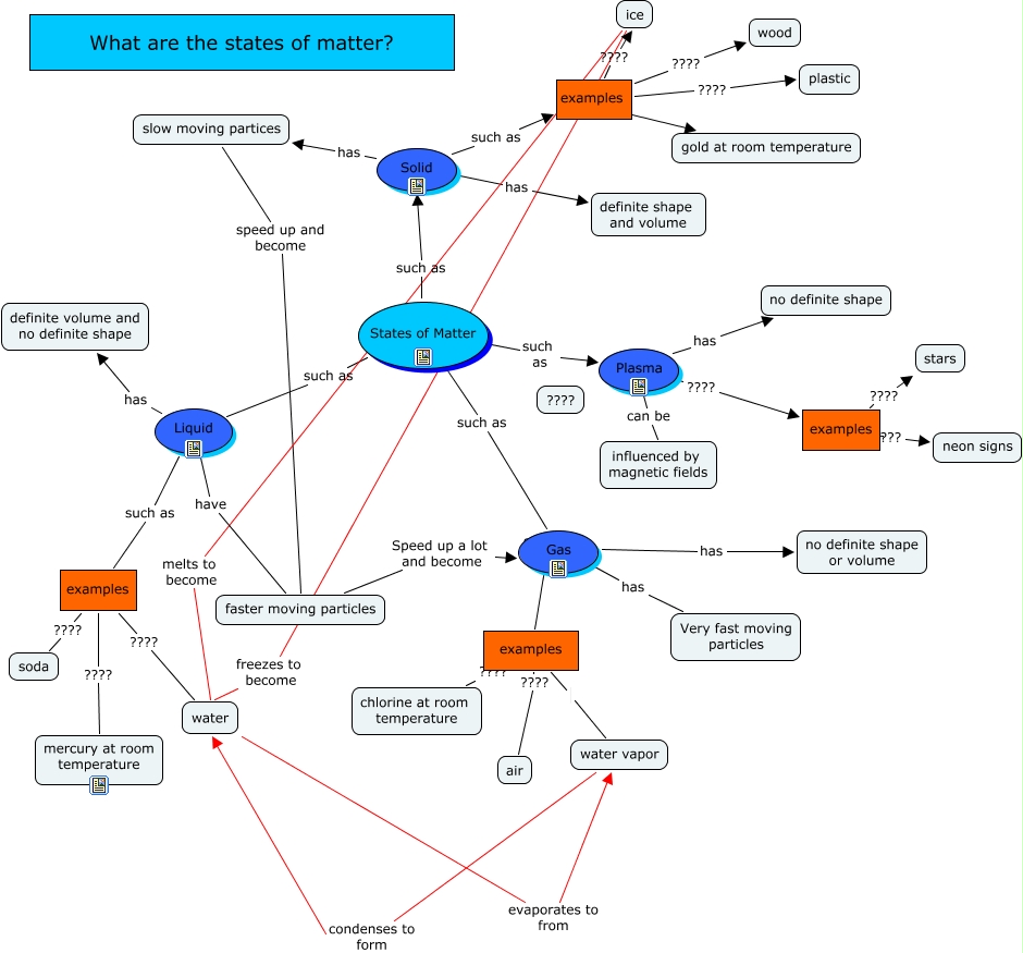
This Concept Map, created with IHMC CmapTools, has information related to: Final cmap - states of matter, slow moving partices speed up and become faster moving particles, examples gold at room temperature, examples ???? plastic, examples ???? wood, Plasma ???? examples, Gas has no definite shape or volume, water evaporates to from water vapor, Gas has Very fast moving particles, examples ???? water, Liquid have faster moving particles, Plasma has no definite shape, ice freezes to become water, Solid has definite shape and volume, Solid such as examples, examples ???? air, examples water vapor, Liquid has definite volume and no definite shape, Plasma can be influenced by magnetic fields, Solid has slow moving partices, States of Matter such as Liquid