WARNING:
JavaScript is turned OFF. None of the links on this concept map will
work until it is reactivated.
If you need help turning JavaScript On, click here.
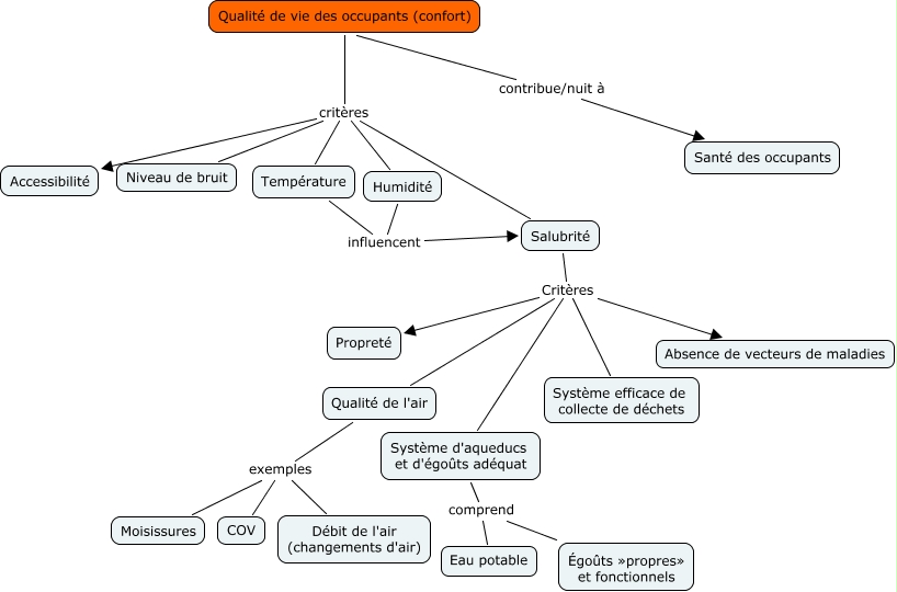
Cette carte de concepts créée avec IHMC CmapTools traite de: Qualité de vie des occupants, Humidité influencent Salubrité, Qualité de l'air exemples Débit de l'air (changements d'air), Qualité de vie des occupants (confort) critères Accessibilité, Qualité de l'air exemples COV, Salubrité Critères Système d'aqueducs et d'égoûts adéquat, Qualité de vie des occupants (confort) contribue/nuit à Santé des occupants, Qualité de vie des occupants (confort) critères Salubrité, Qualité de l'air exemples Moisissures, Salubrité Critères Propreté, Salubrité Critères Qualité de l'air, Salubrité Critères Absence de vecteurs de maladies, Température influencent Salubrité, Salubrité Critères Système efficace de collecte de déchets, Système d'aqueducs et d'égoûts adéquat comprend Égoûts »propres» et fonctionnels, Qualité de vie des occupants (confort) critères Niveau de bruit, Qualité de vie des occupants (confort) critères Température, Qualité de vie des occupants (confort) critères Humidité, Système d'aqueducs et d'égoûts adéquat comprend Eau potable