WARNING:
JavaScript is turned OFF. None of the links on this concept map will
work until it is reactivated.
If you need help turning JavaScript On, click here.
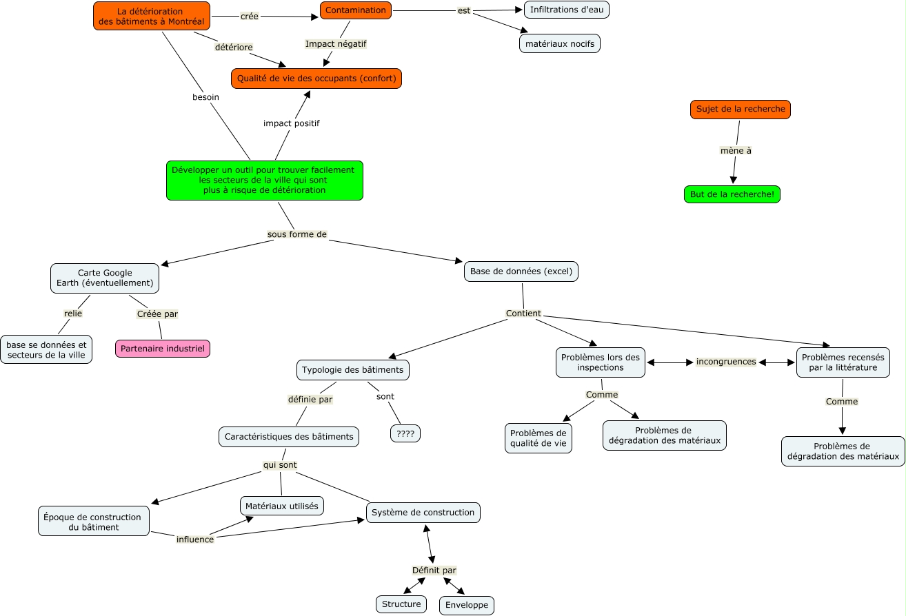
Cette carte de concepts créée avec IHMC CmapTools traite de: Projet Angelica, Problèmes lors des inspections incongruences Problèmes recensés par la littérature, Contamination est Infiltrations d'eau, Développer un outil pour trouver facilement les secteurs de la ville qui sont plus à risque de détérioration impact positif Qualité de vie des occupants (confort), Système de construction Définit par Structure, La détérioration des bâtiments à Montréal détériore Qualité de vie des occupants (confort), Développer un outil pour trouver facilement les secteurs de la ville qui sont plus à risque de détérioration sous forme de Carte Google Earth (éventuellement), La détérioration des bâtiments à Montréal crée Contamination, Base de données (excel) Contient Typologie des bâtiments, Base de données (excel) Contient Problèmes lors des inspections, Caractéristiques des bâtiments qui sont Époque de construction du bâtiment, Typologie des bâtiments définie par Caractéristiques des bâtiments, Base de données (excel) Contient Problèmes recensés par la littérature, La détérioration des bâtiments à Montréal besoin Développer un outil pour trouver facilement les secteurs de la ville qui sont plus à risque de détérioration, Problèmes recensés par la littérature Comme Problèmes de dégradation des matériaux, Développer un outil pour trouver facilement les secteurs de la ville qui sont plus à risque de détérioration sous forme de Base de données (excel), Sujet de la recherche mène à But de la recherche!, Problèmes lors des inspections Comme Problèmes de qualité de vie, Système de construction Définit par Enveloppe, Contamination Impact négatif Qualité de vie des occupants (confort), Caractéristiques des bâtiments qui sont Système de construction