WARNING:
JavaScript is turned OFF. None of the links on this concept map will
work until it is reactivated.
If you need help turning JavaScript On, click here.
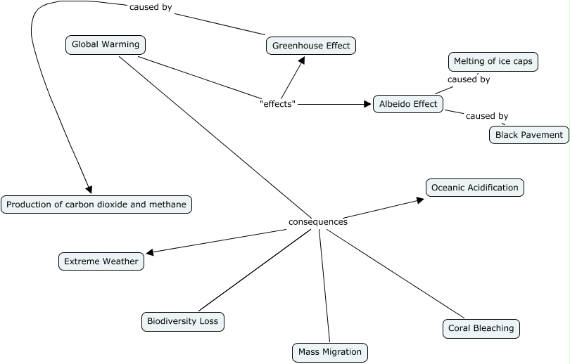
This Concept Map, created with IHMC CmapTools, has information related to: Bryce.R, Albeido Effect caused by Black Pavement, Global Warming consequences Coral Bleaching, Global Warming "effects" Greenhouse Effect, Global Warming consequences Extreme Weather, Global Warming consequences Biodiversity Loss, Global Warming consequences Oceanic Acidification, Greenhouse Effect caused by Production of carbon dioxide and methane, Albeido Effect caused by Melting of ice caps, Global Warming consequences Mass Migration, Global Warming "effects" Albeido Effect, Global Warming consequences Biodiversity Loss