WARNING:
JavaScript is turned OFF. None of the links on this concept map will
work until it is reactivated.
If you need help turning JavaScript On, click here.
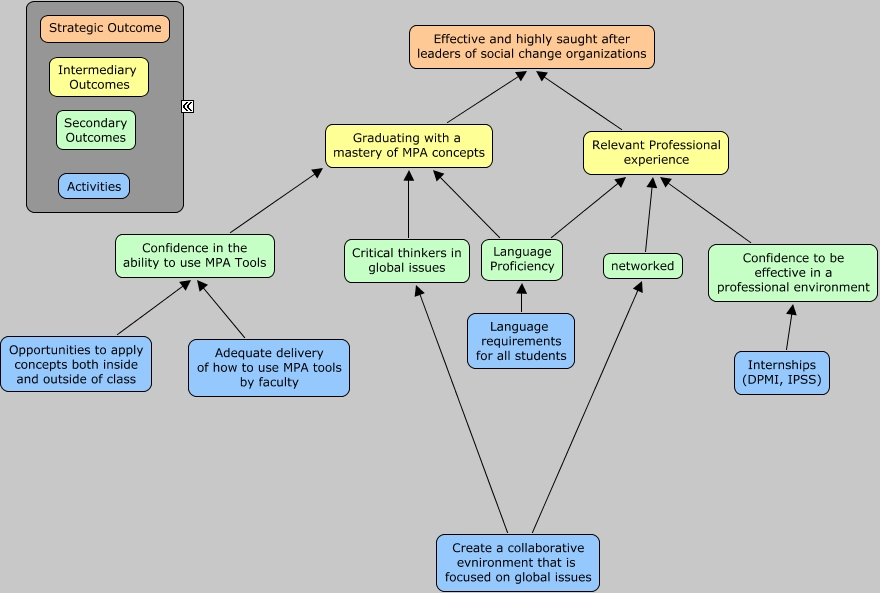
This Concept Map, created with IHMC CmapTools, has information related to: Table 6 CMA{P, Adequate delivery of how to use MPA tools by faculty Confidence in the ability to use MPA Tools, Confidence to be effective in a professional environment Relevant Professional experience, Relevant Professional experience Effective and highly saught after leaders of social change organizations, Confidence in the ability to use MPA Tools Graduating with a mastery of MPA concepts, Create a collaborative evnironment that is focused on global issues Critical thinkers in global issues, Opportunities to apply concepts both inside and outside of class Confidence in the ability to use MPA Tools, Critical thinkers in global issues Graduating with a mastery of MPA concepts, Language requirements for all students Language Proficiency, Graduating with a mastery of MPA concepts Effective and highly saught after leaders of social change organizations, networked Relevant Professional experience, Internships (DPMI, IPSS) Confidence to be effective in a professional environment, Language Proficiency Relevant Professional experience, Language Proficiency Graduating with a mastery of MPA concepts, Create a collaborative evnironment that is focused on global issues networked