WARNING:
JavaScript is turned OFF. None of the links on this concept map will
work until it is reactivated.
If you need help turning JavaScript On, click here.
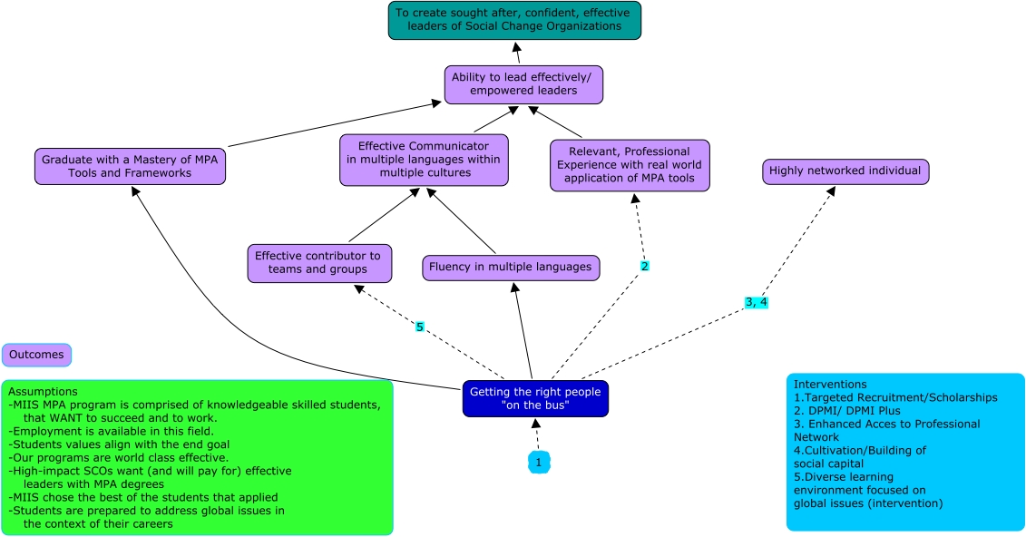
This Concept Map, created with IHMC CmapTools, has information related to: MPA CMap, Getting the right people "on the bus" Graduate with a Mastery of MPA Tools and Frameworks, Getting the right people "on the bus" Fluency in multiple languages, Graduate with a Mastery of MPA Tools and Frameworks Ability to lead effectively/ empowered leaders, 1 Getting the right people "on the bus", Getting the right people "on the bus" 3, 4 Highly networked individual, Getting the right people "on the bus" 2 Relevant, Professional Experience with real world application of MPA tools, Effective Communicator in multiple languages within multiple cultures Ability to lead effectively/ empowered leaders, Fluency in multiple languages Effective Communicator in multiple languages within multiple cultures, Getting the right people "on the bus" 5 Effective contributor to teams and groups, Effective contributor to teams and groups Effective Communicator in multiple languages within multiple cultures, Relevant, Professional Experience with real world application of MPA tools Ability to lead effectively/ empowered leaders, Ability to lead effectively/ empowered leaders To create sought after, confident, effective leaders of Social Change Organizations