WARNING:
JavaScript is turned OFF. None of the links on this concept map will
work until it is reactivated.
If you need help turning JavaScript On, click here.
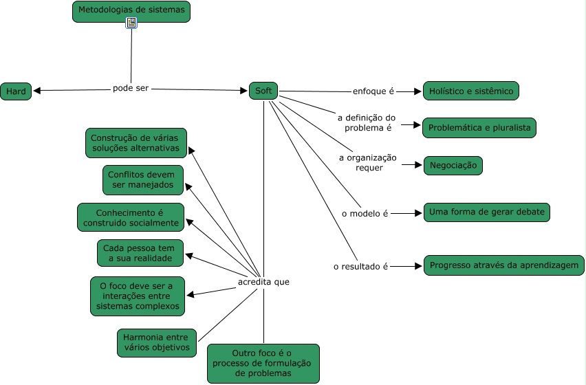
Esse mapa conceitual, produzido no IHMC CmapTools, tem a informação relacionada a: metodologiaSoft, Metodologias de sistemas pode ser Soft, Metodologias de sistemas pode ser Hard, Soft acredita que Outro foco é o processo de formulação de problemas, Soft a organização requer Negociação, Soft acredita que Construção de várias soluções alternativas, Soft acredita que Conflitos devem ser manejados, Soft enfoque é Holístico e sistêmico, Soft o resultado é Progresso através da aprendizagem, Soft a definição do problema é Problemática e pluralista, Soft acredita que Conhecimento é construido socialmente, Soft acredita que O foco deve ser a interações entre sistemas complexos, Soft o modelo é Uma forma de gerar debate, Soft acredita que Harmonia entre vários objetivos, Soft acredita que Cada pessoa tem a sua realidade