WARNING:
JavaScript is turned OFF. None of the links on this concept map will
work until it is reactivated.
If you need help turning JavaScript On, click here.
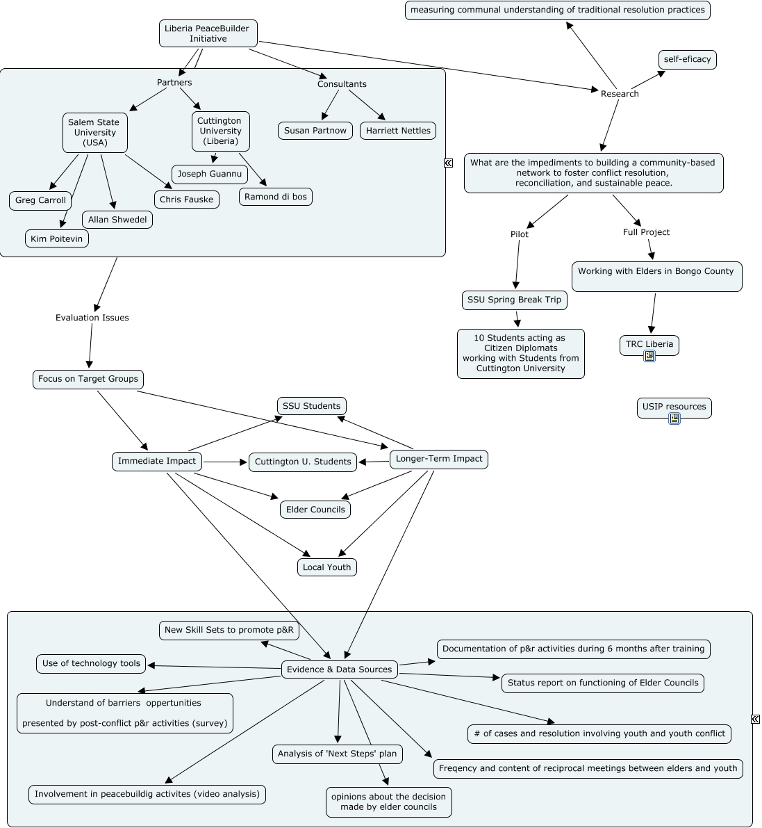
This Concept Map, created with IHMC CmapTools, has information related to: Liberia PeaceBuilder Initiative, Cuttington University (Liberia) Ramond di bos, What are the impediments to building a community-based network to foster conflict resolution, reconciliation, and sustainable peace. Pilot SSU Spring Break Trip, Immediate Impact Evidence & Data Sources, Salem State University (USA) Chris Fauske, Liberia PeaceBuilder Initiative Partners Cuttington University (Liberia), Evidence & Data Sources Understand of barriers oppertunities presented by post-conflict p&r activities (survey), Immediate Impact Elder Councils, Longer-Term Impact SSU Students, Immediate Impact SSU Students, Focus on Target Groups Longer-Term Impact, Longer-Term Impact Evidence & Data Sources, Immediate Impact Cuttington U. Students, Longer-Term Impact Cuttington U. Students, Immediate Impact Local Youth, Liberia PeaceBuilder Initiative Partners Salem State University (USA), Evidence & Data Sources Status report on functioning of Elder Councils, Evidence & Data Sources Documentation of p&r activities during 6 months after training, Evidence & Data Sources # of cases and resolution involving youth and youth conflict, Focus on Target Groups Immediate Impact, Longer-Term Impact Local Youth