WARNING:
JavaScript is turned OFF. None of the links on this concept map will
work until it is reactivated.
If you need help turning JavaScript On, click here.
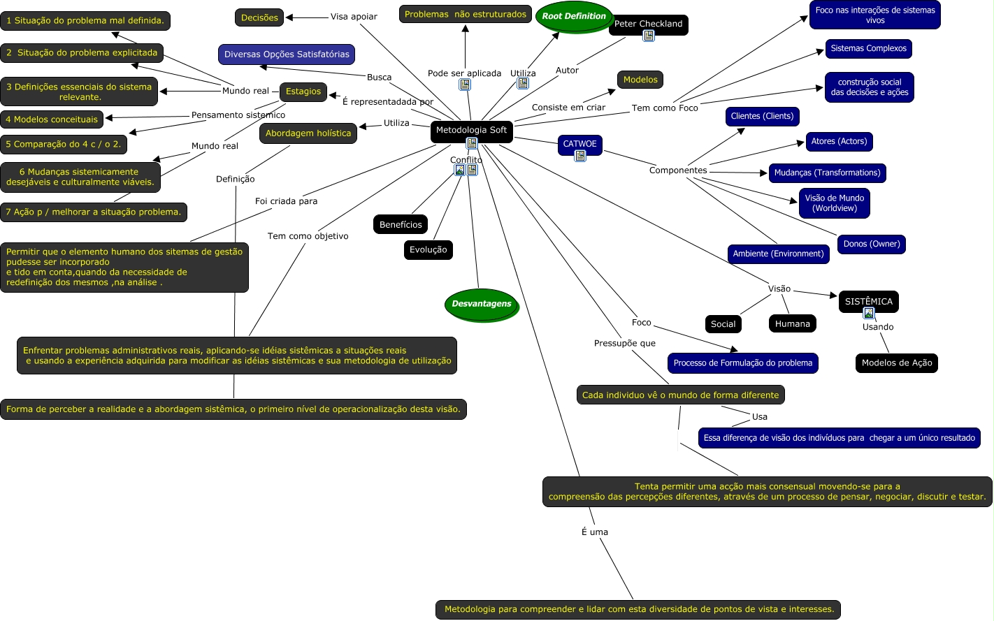
Esse mapa conceitual, produzido no IHMC CmapTools, tem a informação relacionada a: MAPA FINAL, Metodologia Soft Utiliza Root Definition, Metodologia Soft Tem como objetivo Enfrentar problemas administrativos reais, aplicando-se idéias sistêmicas a situações reais e usando a experiência adquirida para modificar as idéias sistêmicas e sua metodologia de utilização, Metodologia Soft Visa apoiar Decisões, Metodologia Soft Visão SISTÊMICA, Cada individuo vê o mundo de forma diferente Usa Essa diferença de visão dos indivíduos para chegar a um único resultado, Estagios Pensamento sistemico 4 Modelos conceituais, Estagios Mundo real 1 Situação do problema mal definida., Metodologia Soft Foco Processo de Formulação do problema, Metodologia Soft Conflito Desvantagens, Peter Checkland Autor Metodologia Soft, Evolução Conflito Benefícios, Estagios Mundo real 6 Mudanças sistemicamente desejáveis e culturalmente viáveis., Abordagem holística Definição Forma de perceber a realidade e a abordagem sistêmica, o primeiro nível de operacionalização desta visão., Estagios Mundo real 7 Ação p / melhorar a situação problema., Metodologia Soft Tem como Foco construção social das decisões e ações, Metodologia Soft Conflito Benefícios, Humana Visão Social, CATWOE Componentes Ambiente (Environment), CATWOE Componentes Mudanças (Transformations), Estagios Pensamento sistemico 5 Comparação do 4 c / o 2.