WARNING:
JavaScript is turned OFF. None of the links on this concept map will
work until it is reactivated.
If you need help turning JavaScript On, click here.
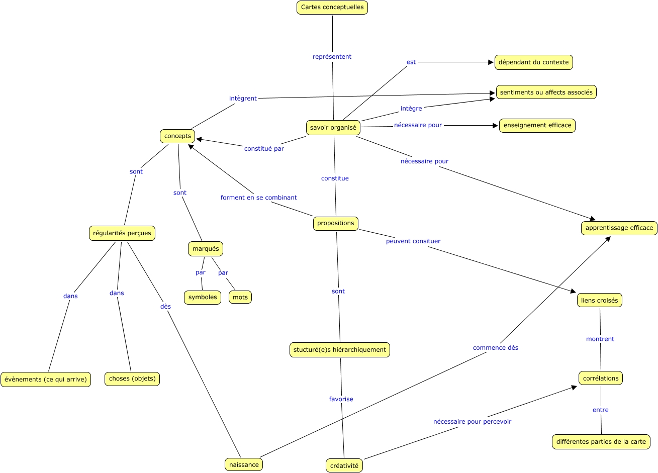
Cette carte de concepts créée avec IHMC CmapTools traite de: Carte conceptuelle de Novak, liens croisés montrent corrélations, propositions peuvent consituer liens croisés, marqués par symboles, concepts sont régularités perçues, savoir organisé constitué par concepts, savoir organisé intègre sentiments ou affects associés, régularités perçues dans choses (objets), régularités perçues dès naissance, propositions forment en se combinant concepts, corrélations entre différentes parties de la carte, savoir organisé nécessaire pour apprentissage efficace, naissance commence dès apprentissage efficace, savoir organisé est dépendant du contexte, créativité nécessaire pour percevoir corrélations, savoir organisé constitue propositions, marqués par mots, Cartes conceptuelles représentent savoir organisé, concepts sont marqués, stucturé(e)s hiérarchiquement favorise créativité, propositions sont stucturé(e)s hiérarchiquement