WARNING:
JavaScript is turned OFF. None of the links on this concept map will
work until it is reactivated.
If you need help turning JavaScript On, click here.
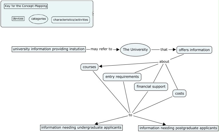
This Concept Map, created with IHMC CmapTools, has information related to: AIM 2 WParticipation, offers information about entry requirements, offers information about courses, offers information about costs, university information providing instution may refer to The University, courses to information needing postgraduate applicants, courses to information needing undergraduate applicants, costs to information needing postgraduate applicants, financial support to information needing postgraduate applicants, financial support to information needing undergraduate applicants, entry requirements to information needing postgraduate applicants, The University that offers information, costs to information needing undergraduate applicants, entry requirements to information needing undergraduate applicants, offers information about financial support