WARNING:
JavaScript is turned OFF. None of the links on this concept map will
work until it is reactivated.
If you need help turning JavaScript On, click here.
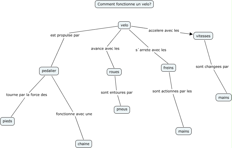
Cette carte de concepts créée avec IHMC CmapTools traite de: fonctionnement dùn velo, pedalier fonctionne avec une chaine, pedalier tourne par la force des pieds, velo s`arrete avec les freins, roues sont entoures par pneus, velo est propulse par pedalier, velo avance avec les roues, freins sont actionnes par les mains, vitesses sont changees par mains, velo accelere avec les vitesses