WARNING:
JavaScript is turned OFF. None of the links on this concept map will
work until it is reactivated.
If you need help turning JavaScript On, click here.
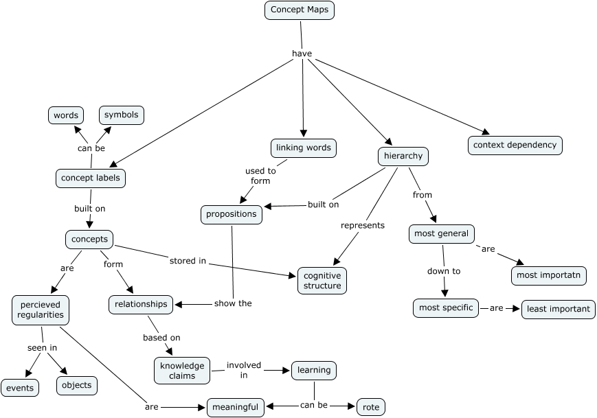
This Concept Map, created with IHMC CmapTools, has information related to: 3.4_Discovery 4-Concept Mapping, Concept Maps have linking words, percieved regularities are meaningful, learning can be rote, hierarchy from most general, relationships based on knowledge claims, concept labels can be symbols, concept labels built on concepts, propositions show the relationships, Concept Maps have hierarchy, hierarchy represents cognitive structure, Concept Maps have context dependency, Concept Maps have concept labels, concepts stored in cognitive structure, hierarchy built on propositions, concepts form relationships, most general are most importatn, knowledge claims involved in learning, percieved regularities seen in events, most specific are least important, learning can be meaningful