WARNING:
JavaScript is turned OFF. None of the links on this concept map will
work until it is reactivated.
If you need help turning JavaScript On, click here.
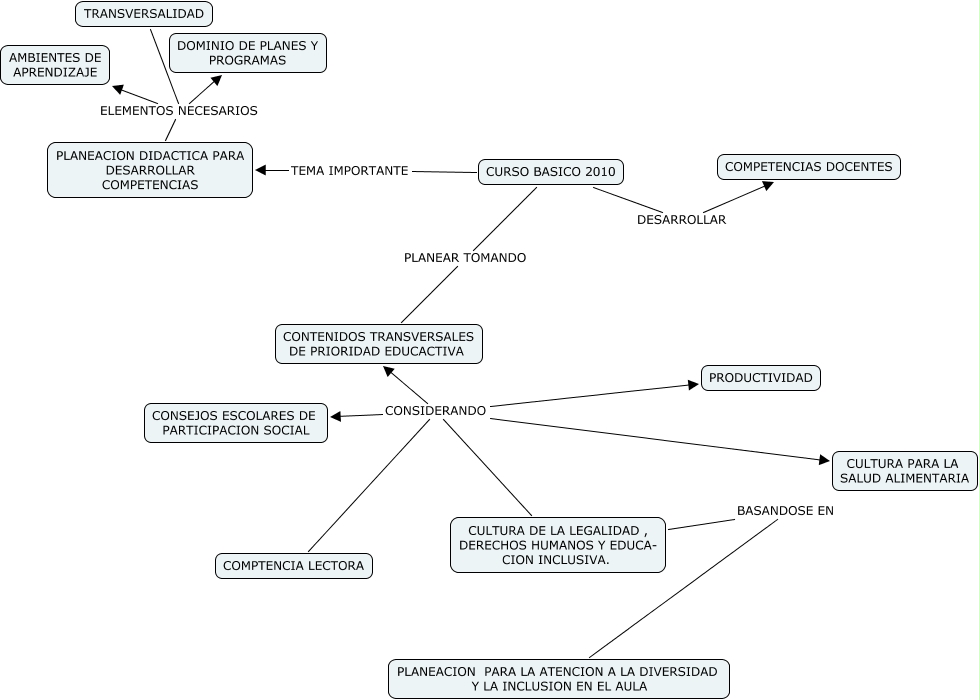
Este Cmap, tiene información relacionada con: CURSO BASICO 2010, TRANSVERSALIDAD ELEMENTOS NECESARIOS AMBIENTES DE APRENDIZAJE, PLANEACION DIDACTICA PARA DESARROLLAR COMPETENCIAS ELEMENTOS NECESARIOS AMBIENTES DE APRENDIZAJE, PLANEACION DIDACTICA PARA DESARROLLAR COMPETENCIAS ELEMENTOS NECESARIOS DOMINIO DE PLANES Y PROGRAMAS, COMPTENCIA LECTORA CONSIDERANDO CONTENIDOS TRANSVERSALES DE PRIORIDAD EDUCACTIVA, COMPTENCIA LECTORA CONSIDERANDO PRODUCTIVIDAD, CURSO BASICO 2010 PLANEAR TOMANDO CONTENIDOS TRANSVERSALES DE PRIORIDAD EDUCACTIVA, CURSO BASICO 2010 TEMA IMPORTANTE PLANEACION DIDACTICA PARA DESARROLLAR COMPETENCIAS, CULTURA DE LA LEGALIDAD , DERECHOS HUMANOS Y EDUCA- CION INCLUSIVA. BASANDOSE EN PLANEACION PARA LA ATENCION A LA DIVERSIDAD Y LA INCLUSION EN EL AULA, COMPTENCIA LECTORA CONSIDERANDO CULTURA PARA LA SALUD ALIMENTARIA, COMPTENCIA LECTORA CONSIDERANDO CULTURA DE LA LEGALIDAD , DERECHOS HUMANOS Y EDUCA- CION INCLUSIVA., TRANSVERSALIDAD ELEMENTOS NECESARIOS DOMINIO DE PLANES Y PROGRAMAS, COMPTENCIA LECTORA CONSIDERANDO CONSEJOS ESCOLARES DE PARTICIPACION SOCIAL, CURSO BASICO 2010 DESARROLLAR COMPETENCIAS DOCENTES