WARNING:
JavaScript is turned OFF. None of the links on this concept map will
work until it is reactivated.
If you need help turning JavaScript On, click here.
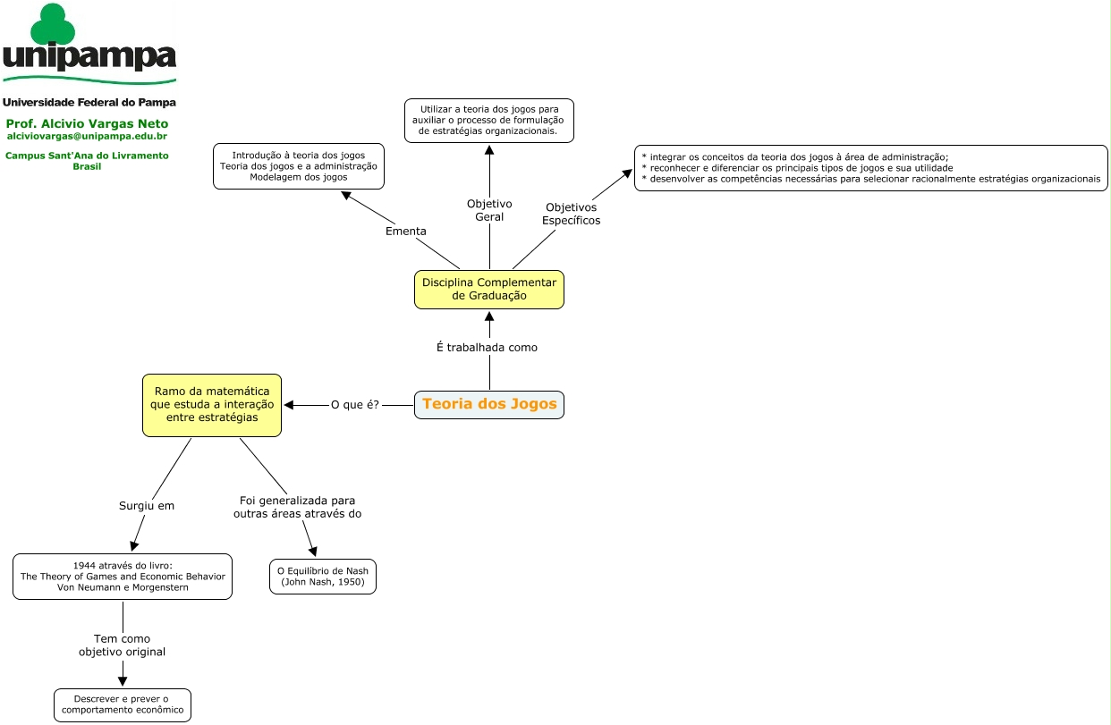
Esse mapa conceitual, produzido no IHMC CmapTools, tem a informação relacionada a: Teoria dos Jogos, 1944 através do livro: The Theory of Games and Economic Behavior Von Neumann e Morgenstern Tem como objetivo original Descrever e prever o comportamento econômico, Disciplina Complementar de Graduação Objetivo Geral Utilizar a teoria dos jogos para auxiliar o processo de formulação de estratégias organizacionais., Ramo da matemática que estuda a interação entre estratégias Surgiu em 1944 através do livro: The Theory of Games and Economic Behavior Von Neumann e Morgenstern, Teoria dos Jogos É trabalhada como Disciplina Complementar de Graduação, Teoria dos Jogos O que é? Ramo da matemática que estuda a interação entre estratégias, Disciplina Complementar de Graduação Objetivos Específicos * integrar os conceitos da teoria dos jogos à área de administração; * reconhecer e diferenciar os principais tipos de jogos e sua utilidade * desenvolver as competências necessárias para selecionar racionalmente estratégias organizacionais, Ramo da matemática que estuda a interação entre estratégias Foi generalizada para outras áreas através do O Equilíbrio de Nash (John Nash, 1950), Disciplina Complementar de Graduação Ementa Introdução à teoria dos jogos Teoria dos jogos e a administração Modelagem dos jogos