WARNING:
JavaScript is turned OFF. None of the links on this concept map will
work until it is reactivated.
If you need help turning JavaScript On, click here.
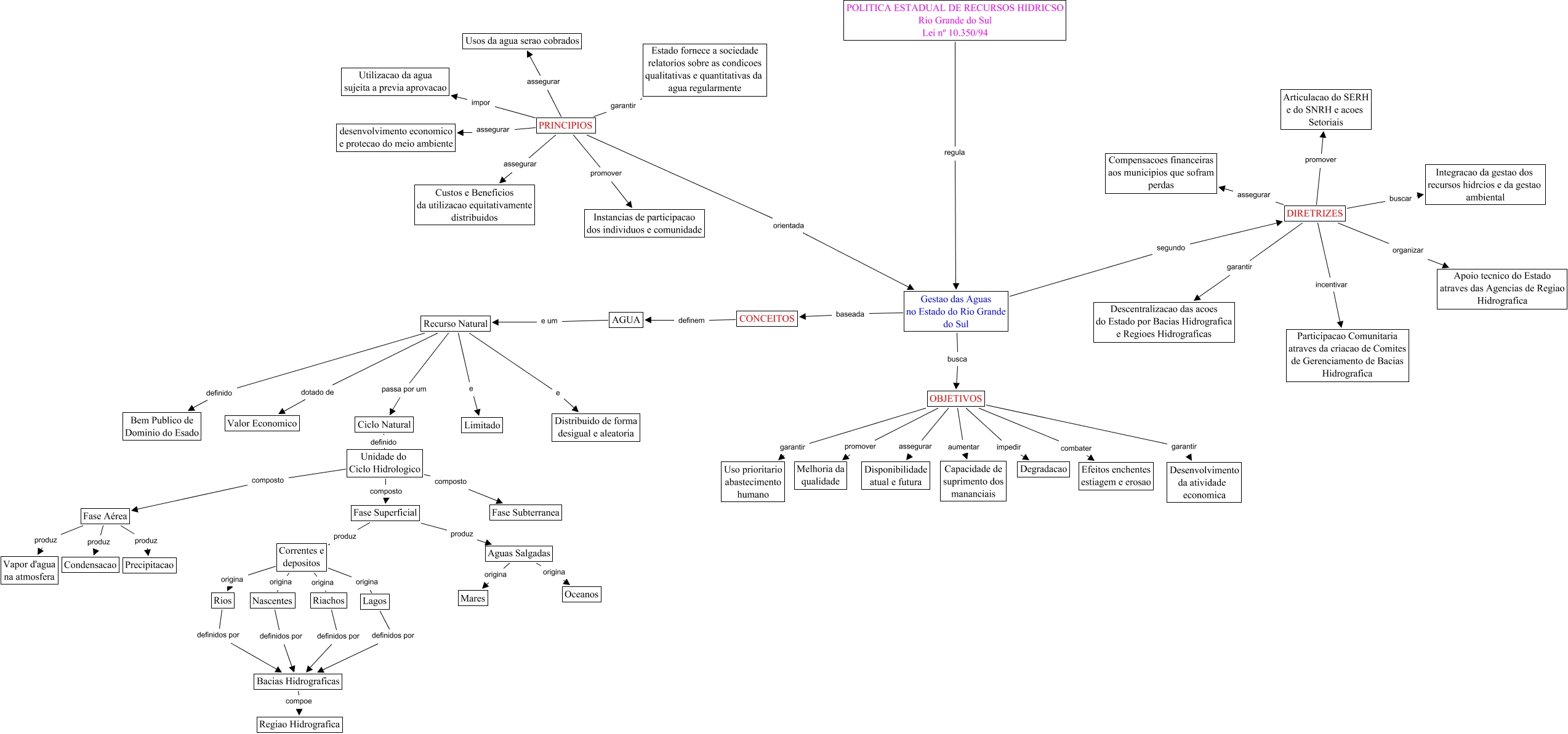
Esse mapa conceitual, produzido no IHMC CmapTools, tem a informação relacionada a: Lei10350_94_nati, PRINCIPIOS assegurar desenvolvimento economico e protecao do meio ambiente, Fase Superficial produz Aguas Salgadas, Correntes e depositos origina Rios, Correntes e depositos origina Riachos, Recurso Natural e Distribuido de forma desigual e aleatoria, DIRETRIZES assegurar Compensacoes financeiras aos municipios que sofram perdas, DIRETRIZES organizar Apoio tecnico do Estado atraves das Agencias de Regiao Hidrografica, DIRETRIZES buscar Integracao da gestao dos recursos hidrcios e da gestao ambiental, Rios definidos por Bacias Hidrograficas, PRINCIPIOS garantir Estado fornece a sociedade relatorios sobre as condicoes qualitativas e quantitativas da agua regularmente, OBJETIVOS impedir Degradacao, PRINCIPIOS orientada Gestao das Aguas no Estado do Rio Grande do Sul, AGUA e um Recurso Natural, POLITICA ESTADUAL DE RECURSOS HIDRICSO Rio Grande do Sul Lei nº 10.350/94 regula Gestao das Aguas no Estado do Rio Grande do Sul, Gestao das Aguas no Estado do Rio Grande do Sul baseada CONCEITOS, Aguas Salgadas origina Mares, Correntes e depositos origina Nascentes, Unidade do Ciclo Hidrologico composto Fase Subterranea, Ciclo Natural definido Unidade do Ciclo Hidrologico, CONCEITOS definem AGUA